Retro-Radio Adventskalender 2018                 


Elektronik-Labor  Literatur  Projekte  Lernpakete  Kalender                      



www.amazon.de/FRANZIS-Retro-Radio-Adventskalender-Schritten-eigenes-UKW-Radio/dp/B07B12HN57/

Video:
https://youtu.be/zDelOwFalBk

 
Vorwort
 
Nutzen Sie die Adventszeit und bauen Sie ein kleines UKW-Radio. Dank modernster Technik ist der Erfolg garantiert. Immer bessere Bedienbarkeit und immer besserer Klang, das sind die Ziele. Und ein Weg dahin führt über die digitale Signalverarbeitung. Das hört sich kompliziert an, ist aber für den Anwender im Gegenteil gerade besonders einfach. Keine Hochfrequenzspulen mehr, kein Abgleich von Bauteilen und insgesamt weniger Bauteile bei gleichzeitig besserer Empfangsleistung, das erreicht man mit einer hochintegrierten Schaltung.
 
Eine kleine Platine mit dem Empfängerbaustein BK1068 macht es möglich. Mit geringstem Aufwand bauen Sie daraus Ihr eigenes Radio. Alles passt auf eine Steckplatine. Und trotzdem bietet Ihnen dieser Kalender mehr als einfach nur Aufbauen und Radiohören. In 24 Experimenten lernen Sie die einzelnen Bauteile und ihre Anwendung kennen. Und zahlreiche Schaltungsvarianten ermöglichen es Ihnen, Ihre eigenen Ideen umzusetzen. Am Ende bauen Sie Ihren ganz individuellen und einzigartigen UKW-Empfänger. Lassen Sie Ihrer Kreativität freien Lauf!
 
Wir wünschen viel Freude und eine frohe Adventszeit!


 
Inhalt
 
1 Die Leuchtdiode. 2
2 Batterie kontaktiert 3
3 Der Lautsprecher 3
4 Die Steckplatine. 4
5 Ein Schalter aus Draht 6
6 Reduzierung des Stroms. 7
7 Elektrischer Energiespeicher 8
8 Stabile Spannung. 9
9 Der Scheibenkondensator 10
10 Das einfachste Radio. 11
11 Suchlauf-Taster 12
12 Scan-Down. 14
13 Verbesserter Suchlauf. 15
14 Lautstärke reduzieren. 16
15 Lauter und Leiser 17
16 Verbesserte Lautstärke-Einstellung. 18
17 Reduzierter LED-Strom.. 19
18 Veränderter Klang. 21
19 Der Lautsprecherverstärker 22
20 Stummschaltung. 24
21 Gespeicherte Einstellungen. 25
22 Zurück zum Bandanfang. 26
23 Transistor-Schalter 27
24 Energie sparen. 28


 
1 Die Leuchtdiode
 
Hinter dem ersten Türchen Ihres Kalenders finden Sie eine spezielle Leuchtdiode (LED) mit eingebautem Widerstand. Normale LEDs darf man nicht direkt an eine Batterie halten, weil sie dann überlastet werden und kaputt gehen können. Mit dieser speziellen LED ist es erlaubt, denn der eingebaute Widerstand sorgt für eine ausreichend geringe Stromstärke.
 
Beachten Sie die korrekte Polung der LED. Der kurze Anschlussdraht führt zur Kathode (Minuspol), der lange zur Anode (Pluspol). Das LED-Gehäuse besitzt eine Abflachung auf der Kathodenseite. Im Inneren sehen Sie hier einen etwas größeren Halter, auf dem der LED-Kristall befestigt ist. Auf der Anodenseite kann man einen kleinen Block erkennen. Das ist der eingebaute Vorwiderstand von einem Kiloohm. In den Schaltbildern wird dieser Widerstand nahe an der LED gezeichnet. 
 
 
 
 
 
Halten Sie die beiden Anschlussdrähte direkt an die Pole einer 9-V-Batterie. Sie leuchtet hell auf. Wenn Sie die LED falsch herum anschließen, passiert weiter nichts. Es fließt dann kein Strom, die LED leuchtet nicht.
 
 
 
 

 
 
2 Batterie kontaktiert
 
Öffnen Sie das zweite Türchen und nehmen Sie einen Batterieclip für die 9-V-Batterie heraus. Stecken Sie den Clip auf Ihre Batterie. Vermeiden Sie einen Kurzschluss, also eine direkte Verbindungen der beiden Drähte des Clips. Bei einem Kurzschluss kann bei frischen Batterien ein so großer Strom fließen, dass die Anschlussdrähte glühend heiß werden. Arbeiten Sie am besten zuerst nur mit normalen Zink-Kohle-Batterien, weil deren Kurzschlussstrom geringer und weniger gefährlich ist. Alkalizellen liefern im Fehlerfall einen wesentlich größeren Strom, was die Gefahr von Schäden vergrößert.
Wiederholen Sie das Experiment vom ersten Tag nun mit dem Batterieclip. Die LED leuchtet wie gewohnt.
 
((S2.jpg)
 


 
 
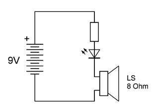
3 Der Lautsprecher

Hinter dem Türchen Nummer 3 finden Sie einen Lautsprecher. Schalten Sie ihn in Reihe zur LED in den Stromkreis.  Immer wenn der Kontakt geschlossen oder geöffnet wird, entsteht ein Knacken. Der Strom durch den Lautsprecher führt zu einer Bewegung der Membran, wodurch ein Schallimpuls erzeugt wird. Auf der Rückseite befindet sich ein starker Magnet. Im Inneren verborgen gibt es eine Drahtspule, deren beide Anschlüsse mit den Kontakten und den angelöteten Kabeln verbunden sind. Die Membran lässt sich deshalb durch einen elektrischen Strom und das damit verbundene Magnetfeld der Spule bewegen.
 
Achtung, der Lautsprecher darf nicht direkt an die Batterie gehalten werden, weil dann zu viel Strom fließt, was zu einer Beschädigung führen kann. Die LED mit ihrem eingebauten Widerstand sorgt hier für einen genügend kleinen Strom, der aber immer noch für ein deutliches Knacken ausreicht. Die Polung des Lautsprechers ist beliebig. Sie können also den roten und den schwarzen Draht vertauschen.
 





 
4 Die Steckplatine
 
Das vierte Türchen verbirgt eine Labor-Steckplatine, auf der alle folgenden Versuche aufgebaut werden sollen. Mit dieser Steckplatine vereinfacht sich der Aufbau komplizierter Schaltungen. Das Steckfeld mit insgesamt 270 Kontakten im 2,54-mm-Raster sorgt für eine sichere Verbindung der Bauteile.
 
Die Steckplatine hat im mittleren Bereich 230 Kontakte, die jeweils durch vertikale Streifen mit 5 Kontakten leitend verbunden sind. Zusätzlich gibt es am Rand 40 Kontakte für die Stromversorgung, die aus zwei horizontalen Kontaktfederstreifen mit 20 Kontakten bestehen. Das Steckfeld verfügt damit über zwei unabhängige Versorgungsschienen.
 
Das Einsetzen von Bauteilen benötigt relativ viel Kraft. Die Anschlussdrähte knicken daher leicht um. Wichtig ist, dass die Drähte exakt von oben eingeführt werden. Dabei hilft eine Pinzette oder eine kleine Zange. Ein Draht wird möglichst kurz über dem Steckbrett gepackt und senkrecht nach unten gedrückt. So lassen sich auch empfindliche Anschlussdrähte wie die verzinnten Enden der Anschlussdrähte des Batterieclips und des Lautsprechers ohne Knicken einsetzen. Falls Drähte nur sehr schwer eingesteckt werden können, weiten Sie die Kontakte zunächst etwas mit einer Nadel.
 
Bauen Sie den einfachen Stromkreis mit der LED und dem Lautsprecher noch einmal auf der Steckplatine auf. Beim Verbinden der Bauteile ertönt wieder das schon bekannte Knacken aus dem Lautsprecher. Da der Widerstand die Stromstärke ausreichend begrenzt, darf der Stromkreis ohne Gefahr einer Überlastung  lange geschlossen bleiben. In dieser Zeit entsteht aber absolut kein Geräusch. Nur eine Änderung des Stroms sorgt für eine Bewegung der Membran. Wenn Sie den Stromkreis öffnen, indem Sie eine Batterie entnehmen oder einen Draht herausziehen, ertönt ein Knacken.
 



 

 
5 Ein Schalter aus Draht
 
Komplexere Schaltungen benötigen Drahtverbindungen. Den passenden Schaltdraht finden Sie hinter dem fünften Türchen. Schneiden Sie passende Drahtstücke ab und entfernen Sie die Isolierung am Ende auf einer Länge von 5 mm. Sie können die Isolierung mit den Fingernägeln abziehen oder eine Zange zu Hilfe nehmen. Alternativ können Sie die Isolierung mit einem scharfen Messer entfernen
 
Der Schalter besteht aus einem offenen Drahtende. Stecken Sie es ein, um den Stromkreis zu schließen. Ziehen Sie den Draht wieder heraus, um den Strom abzuschalten. Bei jeder Betätigung des Schalters hört man ein Knacken aus dem Lautsprecher.
 



 
 
 
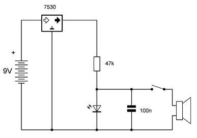
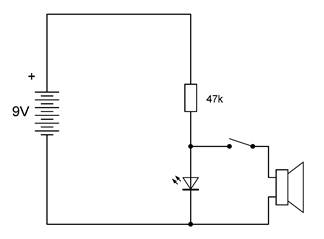
6 Reduzierung des Stroms
 
Hinter dem Türchen Nummer 6 verbirgt sich ein Widerstand mit 47 Kiloohm (47 kΩ). Er trägt Farbringe mit den Farben Gelb (4), Violett (7) und  Orange (000), was 47 000 Ohm bedeutet. Ein vierter, goldener Ring steht für die Toleranzklasse 5%. Widerstände dienen oft dazu, eine Stromstärke zu verringern. In diesem Fall bewirkt der Widerstand eine deutlich geringere Helligkeit und eine sehr viel kleinere Lautstärke des Einschalt-Knackens aus dem Lautsprecher.
 
Immer wenn Sie den offenen Draht an den Anodenanschluss der LED halten, fließt Strom durch den Lautsprecher. Die Parallelschaltung der LED mit dem Lautsprecher führt dazu, dass der gesamte Strom durch den Lautsprecher fließt, die LED geht also aus. Mit jedem Öffnen und Schließen des Kontakts entsteht ein leises Knacken aus dem Lautsprecher.
 
 




 
 
 
 
7 Elektrischer Energiespeicher
 
Öffnen Sie das Türchen Nummer 7 und nehmen Sie einen Elektrolytkondensator (Elko) mit einer Kapazität von 100 µF (Mikrofarad) heraus. Beachten Sie beim Einbau die Polung. Der Minuspol ist durch einen weißen Streifen gekennzeichnet und hat den kürzeren Anschluss. Ein Kondensator enthält zwei voneinander isolierte Metallfolien, die elektrisch aufgeladen werden können. Der Kondensator wird damit zu einem Speicher elektrischer Energie.
 
Der Elko lädt sich in diesem Versuch bis auf die Spannung der LED von etwa 2 V auf. Er speichert dabei so viel Energie, dass beim Schließen des Schalters ein lauter Knack entsteht. Für einen sehr kurzen Moment fließt ein Strom durch den Lautsprecher, der mehrfach größer ist als der Strom durch den Vorwiderstand.
 
Achtung, ein Elko darf niemals falsch herum angeschlossen werden, weil damit nach kurzer Zeit die Isolierschicht zersetzt würde. Im Inneren des Elkos befindet sich eine Flüssigkeit, die dabei heiß wird und einen erheblichen Druck aufbauen kann. Im Extremfall kann der Elko aufplatzen und eine ätzende Flüssigkeit freigeben. Diese Gefahr ist besonders groß, wenn ein Elko falsch gepolt direkt an eine Batterie angeschlossen wird.
 




 
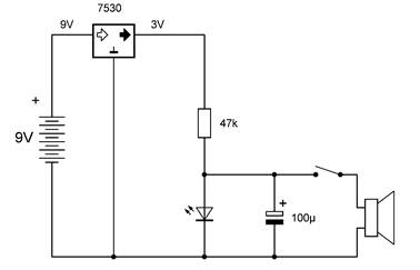
8 Stabile Spannung
 
Das Türchen Nummer 8 verbirgt ein Bauteil mit drei Anschlüssen. Es handelt sich um einen integrierten Spanungsregler HT7530. Seine Aufgabe ist es, eine stabile Spannung von 3 V bereitzustellen, solange eine höhere Eingangsspannung wie zum Beispiel 9 V angeschlossen wird. Der Spannungsregler ist wichtig für das spätere Radio, weil der eigentliche Radio-Chip nur mit 3 V betrieben werden darf.
 
Bauen Sie den Spannungsregler in die Schaltung ein. Wenn alles richtig gebaut wurde, Leuchtet die LED schwächer, weil sie nun an 3 V betrieben wird. Das Lautsprecher-Knacken aber bleibt gleich, weil sich der Kondensator wieder bis etwa 2 V auflädt.  
 
Beachten Sie beim Einbau des Spannungsreglers die korrekte Einbaurichtung. Die flache Seite des Bauteils weist zur Minus-Kontaktreihe. Der Minuspol des Reglers liegt dann links, der 9-V-Eingang in der Mitte und der 3-V-Ausgang rechts.
 

 


 
 
 
9 Der Scheibenkondensator
 
Hinter dem Türchen Nummer 9 finden Sie einen weiteren Kondensator. Diesmal handelt es sich um einen keramischen Kondensator in Form einer kleinen Scheibe. Er hat eine Kapazität von 100 nF (Nanofarad). Der Aufdruck 104 steht für 100.000 pF (Pikofarad). Dieser Kondensator hat damit eine tausendfach kleinere Kapazität als der Elko mit 100 µF (1000 nF = 1 µF), speichert also bei gleicher Spannung auch nur ein tausendstel der Energie. Keramische Kondensatoren dürfen in beiden Richtungen betrieben werden und halten auch Wechselspannungen aus. Sie werden auch bei hohen Frequenzen eingesetzt und erfüllen viele Aufgaben in einem Radio. Ersetzen Sie den Elko aus dem vorigen Versuch durch den keramischen Kondensator. Die LED reagiert genauso, aber das Knacken des Lautsprechers ist nun wesentlich leiser.
 
 
                              
 




 
10 Das einfachste Radio
 
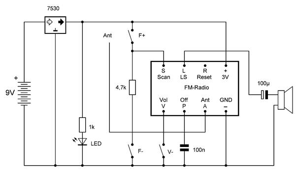
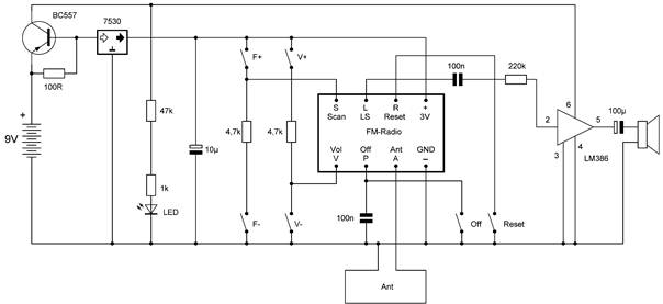
Hinter dem Türchen Nummer 10 finden Sie die Radioplatine mit acht Anschlussbeinchen. Nicht alle Funktionen müssen gleich zu Anfang benutzt werden. Der erste Versuch zeigt ein ganz besonders einfaches Radio, das aber bereits seinen Zweck erfüllt.
 
Bauen Sie die Radioplatine genau an der Position ein, die der Aufbauplan zeigt. Das ist wichtig, weil in den folgenden Versuchen der gesamte Platz gebraucht wird. Achten Sie sorgfältig darauf, dass die Platine richtig herum eingesetzt ist und dass der Plus- und der Minusanschluss korrekt angeschlossen wird. Ein falscher Anschluss der Betriebsspannung kann das Modul zerstören. Achtung, schließen Sie die Platine niemals direkt an 9 V an, sie würde dabei unwiederbringlich zerstört. Die obere Versorgungsschiene hat nun eine stabilisierte Spannung von 3 V. Vermeiden Sie unbedingt einen direkten Kontakt zum 9-V-Anschluss der Batterie.  
 
Falls die Platine nur sehr schwer eingesetzt werden kann, verwenden Sie bitte zunächst eine Nadel um die Kontakte etwas zu weiten. Bei zu viel Kraftaufwand kann die Platine beschädigt werden. Das Einsetzen ist deshalb schwieriger als bei anderen Bauteilen, weil acht Stifte gleichzeitig eingesetzt werden müssen.
 
Der Lautsprecher wird über den Elko mit 100 µF angeschlossen. Auch hier ist die korrekte Polung wichtig, der Minus-Strich weist in Richtung zum Lautsprecher. Die Antenne besteht aus einem rund zehn Zentimeter langen Drahtstück. Der keramische Kondensator wird am Anschluss P (Power On/Off) verwendet, damit das Radio sich mit dem Anlegen der Batteriespannung sofort einschaltet. Zusätzlich dient ein aus Draht gebauter Schalter für die Einstellung der Empfangsfrequenz. Um den Schalter zu schließen, muss das offene Drahtende für einen kurzen Moment in den Plus-Kontakt der oberen Versorgungsschiene gesteckt werden. Hier liegt nun die stabilisierte Spannung von 3 V.
 
Am Anfang hören Sie wahrscheinlich nur ein leises Rauschen, denn das Radio ist auf die kleinste Frequenz am unteren Rand des UKW-Bereichs eingestellt, wo vermutlich kein Sender arbeitet. Betätigen Sie dann kurz den Drahtschalter. Damit beginnt ein Sender-Suchlauf. Wahrscheinlich müssen Sie den Kontakt mehrmals schließen, bis der erste Sender gefunden wurde. Testen Sie nacheinander alle vorhandenen Stationen. Vom oberen Ende des Bereichs springt das Radio zurück an den Anfang,
 
Mit diesem Versuch haben Sie bereits ein praktisch einsetzbares Radio gebaut. Die Lautstärke ist nicht besonders hoch und noch nicht einstellbar. Aber Sie können den Lautsprecher auf einen geeigneten Resonanzkörper wie z.B. eine kleine Pappschachtel legen um den Klang zu verbessern.
 


 

 


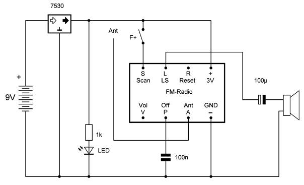
11 Suchlauf-Taster
 
Öffnen Sie das elfte Türchen und nehmen Sie einen Tastschalter heraus. Dieser ersetzt den bisher verwendeten Drahtschalter. Mit jeder Betätigung des Tasters wird der folgende Sender auf der nächst höheren Frequenz gefunden.
 
Achtung, beim Einsetzen des Tastschalters in die Steckplatine muss die Einbaurichtung beachtet werden. Jeder Kontakt des Schalters hat zwei gegenüberliegende Anschlüsse. Wenn Sie den Schalter daher um 90 Grad verdreht einbauen, ist die Verbindung immer geschlossen.
 
Für noch mehr Lautstärke und einen volleren Klang brauchen Sie eine Lautsprecherbox. Auf der Rückseite des Kalenders finden Sie die Vorlage für ein kleines Radiogehäuse, das als Lautsprecherbox dienen kann. Schneiden Sie dazu den Karton aus, kleben Sie ihn zu einer geschlossenen Box zusammen und schneiden Sie ein ca. 1 cm großes Schallloch hinein, auf das der Lautsprecher gelegt werden kann. Damit verbessert sich vor allem die Tiefenwiedergabe. Alternativ kann der Lautsprecher auch in die Box geklebt werden.
 
Bereits jetzt können Sie hören, dass das Radio einen besonders klaren Klang hat. Das liegt an der digitalen Signalverarbeitung im Radio-IC BK1068. Alle Aufgaben wie die Einstellung der genauen Frequenz, die Filterung und die Demodulation des FM-Signals werden von einem digitalen Signalprozessor erledigt. Gleichzeitig wird die Empfangsstärke und die Signalqualität gemessen und daraus eine Entscheidung gefällt, bei welcher Station der Suchvorgang enden soll. Trotzdem kann es vorkommen, dass die Sendersuche auf einer gestörten Frequenz endet. Dann müssen Sie noch einmal auf den Scan-Knopf drücken.  

 

 
 


 
 
 
 
12 Scan-Down
 
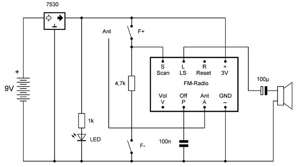
Öffnen Sie das Türchen Nummer 12 und nehmen Sie einen Widerstand mit 4,7 kΩ (Gelb, Violett, Rot) heraus. Erweitern Sie Ihre Radioschaltung so, dass Sie nun den Suchlauf in beide Richtungen starten können: Scan-Up (F+) und Scan-Down (F-). Hier kommt zuerst wieder ein Draht-Schalter  zum Einsatz. Beim Suchlauf nach oben können Sie ganz bequem auf den Tastknopf drücken. Aber wenn Sie mal einen Sender zurück springen wollen, müssen Sie den Draht kurz an Minus halten.
 
Der Widerstand verbessert die Sicherheit Ihres Radios gegen Fehlbedienung. Wenn jemand nämlich versehentlich beide Suchrichtungen zugleich betätigt, könnte es einen Kurzschluss geben. Der Widerstand sorgt dann dafür, dass der Strom klein und ungefährlich bleibt.
 
Dass beide Richtungen über den gleichen Anschluss S der Platine gesteuert werden können liegt an einer Besonderheit des Radio-ICs. Im Normalzustand findet man am Scan-Pin die halbe Betriebsspannung von 1,5 V. Der untere Taster kann die Spannung gegen den Minuspol schalten, sodass ein Scanvorgang zu tieferen Frequenzen gestartet wird. Der obere Taster dagegen schaltet den Eingang auf 3 V und startet damit einen Suchlauf in die andere Richtung. Tatsächlich arbeitet in dem IC ein kleiner Computer, der den digitalen Signalprozessor steuert. Bei einem Suchlauf testet er nacheinander viele Empfangskanäle, bis ein Sender mit ausreichender Stärke gefunden wird.
 
 



 
 
 
13 Verbesserter Suchlauf
 
Hinter dem Türchen Nummer 13 finden Sie einen zweiten Tastschalter. Bauen Sie ihn für die Suchfunktion  F- in die Schaltung ein. Damit wird die Bedienung des Radios noch einfacher.   Andere einfache Radios besitzen eine Scan-Funktion nur in aufsteigender Richtung. Wenn man dann zu dem zuletzt gehörten Sender zurückkehren will, muss man den gesamten Suchlauf neu starten. Mit zwei Tastern für Up und Down wird die Bedienung bequemer. Man kann mal eben weitersuchen und dann ganz leicht wieder zur alten Frequenz zurückkehren.
 
 
 

 


 
 
14 Lautstärke reduzieren
 
Das Türchen Nummer 14 bringt einen weiteren Tastschalter. Schießen Sie ihn an den Volume-Anschluss V des Moduls an, also an den Eingang zur Steuerung der Lautstärke. Nach dem Einschalten ist das Radio zuerst auf maximale Lautstärke eingestellt. Mit dem Taster am Minusanschluss kann man die Lautstärke nur verringern. Tippen Sie mehrfach kurz auf den Taster um die Lautstärke passend einzustellen.
 
Ein langer Druck auf die Taste verringert die Lautstärke kontinuierlich bis auf Null. Da es vorerst noch keinen Lauter-Taster gibt, müssen Sie die Batterie für zwei Sekunden vom Clip trennen um das Radio wieder neu und mit voller Lautstärke zu starten.

 


 

 
15 Lauter und Leiser
 
Einen weiteren Widerstand mit 4,7 kΩ (Gelb, Violett, Rot) finden Sie im Fach Nummer 15. Er wird benötigt, um auch die Lauter-Einstellung einzubauen. Der Kontakt V+ besteht zunächst wieder aus einem offenen Drahtende, das an 3 V gehalten werden muss, um die Lautstärke zu erhöhen. Mit einer langen Betätigung gelangt man zur maximalen Lautstärke.
 

 


 


16 Verbesserte Lautstärke-Einstellung
 
Hinter dem Türchen Nummer 16 finden Sie noch einen Tastschalter. Mit ihm soll das Radio nun so erweitert werden, dass man es mit zwei Tastern lauter und leiser stellen  kann. Der Volume-Eingang V besitzt wie der Scan-Eingang drei Zustände: Neutral (1,5 V), Minus (ca. 0 V) und Plus (ca. 3V). Gegen einen Kurzschluss beim versehentlichen Drücken beider Taster hilft auch hier wieder ein Widerstand.
 

 


 
 
 
 
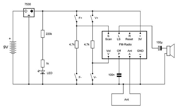
17 Reduzierter LED-Strom
 
Im Fach Nummer 17 finden Sie weiteren Widerstand. Er hat 220 kΩ (Rot, Rot, Gelb) und wird später eine wichtige Funktion zur Anpassung der Lautstärke übernehmen. Jetzt aber soll er in Reihe zur LED geschaltet werden. Damit fließt nur noch ein sehr geringer LED-Strom. Reicht die Helligkeit trotzdem noch aus? Die LED soll ja nur anzeigen, dass das Radio eingeschaltet ist.
 
Ein geringer LED-Strom wirkt sich positiv auf die Batterie-Lebensdauer aus. Andererseits ist die Betriebsanzeige wichtig, damit das Abschalten nicht vergessen wird. Wenn das Radio nämlich auf kleinste Lautstärke eingestellt wird, kann man leicht übersehen, dass es noch eingeschaltet ist.
 
Die wichtigste Änderung aber betrifft die Antenne. Bisher wurde immer ein offener Antennendraht verwendet. Nun wird eine Drahtschleife als Antenne verwendet. Verwenden Sie dazu den gesamten noch vorhandenen Draht bis auf einen Rest von 20 cm, der noch für weitere Änderungen gebraucht wird. Testen Sie die Funktion der neuen Antenne. In vielen Fällen werden Sie einen besseren Empfang finden.
 
Die Antenne kann zu einer größeren oder kleineren Schleife geformt werden. Experimentieren Sie mit unterschiedlichen Formen. Eine möglichst große Fläche erlaubt auch den Empfang schwacher Stationen. Mit einer kleineren Fläche können Störungen durch Übersteuerung des Empfängers reduziert werden. Außerdem hat diese Antenne eine Richtwirkung. Durch Drehen der Schleife kann in einigen Fällen der Empfang verbessert werden. Sie können aber jederzeit zur ursprünglichen Antennenform zurückkehren und den Draht als entsprechend längere Drahtantenne ohne den GND-Anschluss verwenden. 
 
 
 

 



 
 
18 Veränderter Klang

Hinter dem Türchen Nummer 18 finden Sie einen weiteren keramischen Scheibenkondensator mit 100 nF (Aufdruck 104).  Er wird später als Koppelkondensator zwischen dem Radio-Modul und dem Endverstärker gebraucht. Testen Sie einmal, ob er auch als Koppelkondensator am Lautsprecher taugt und den wesentlich größeren Elko ersetzen kann.
 
Das Ergebnis kann kaum überraschen. Der kleinere Kondensator leitet nur sehr wenig Signalstrom zum Lautsprecher. Man hört nur noch extrem leise Geräusche, wobei die hohen Töne besser übertragen werden als die die tiefen. Das Ergebnis dieses Versuchs lautet: Man braucht einen relativ großen Elko am Lautsprecher zur Übertragung des vollen Klangs.
 
 
 

 



 
 
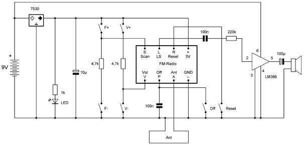
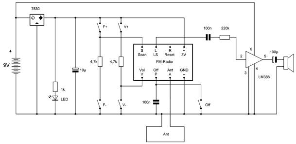
19 Der Lautsprecherverstärker
 
Bisher war das Radio noch recht leise. Das ändert sich mit dem integrierten Verstärker LM386, der hinter dem Türchen Nummer 19 zum Vorschein kommt. Achten Sie auf die korrekte Einbaurichtung. Die Anschlussbeinchnen sind meist noch etwas zu weit nach außen gebogen und müssen parallel ausgerichtet werden, bevor das IC auf die Steckplatine gesetzt werden kann. Das Verstärker-IC wird direkt an der Batteriespannung von 9 V betreiben, während der Radio-Chip mit 3 V läuft. Mit dem Verstärker wird das Radio wesentlich lauter und erreicht einen volleren Klang, vor allem in Verbindung mit der Lautsprecher-Box. Achten Sie sorgfältig darauf, dass es nie zu einer Verwechselung oder zu einem direkten Kontakt zwischen der 9-V-Versorgung für den Verstärker und der stabilisierten 3-V-Schiene für das Radio-Modul kommt, denn das würde das Modul zerstören.
 
Der Verstärker-Ausgang liegt am Pin 5 und wird mit dem Koppel-Elko zum Lautsprecher verbunden.  Der Eingang liegt am Pin 2 und ist über den Koppelkondensator 100 nF und einen Widerstand von 220 kΩ mit dem Ausgang des Radiomoduls verbunden. Der Widerstand sorgt für eine Reduzierung der maximalen Lautstärke. Testen Sie an dieser Stelle auch einmal den Widerstand mit 47 kΩ. Das Radio wird dann noch lauter, kann aber bei voller Lautstärke übersteuert werden.
 
 




 
 
20 Stummschaltung
 
Im Fach Nummer 20 finden Sie noch einen Tastschalter. Mit einem kurzen Tastendruck können Sie das Radio stumm schalten und mit der folgenden Betätigung wieder einschalten. Das Radiomodul ohne Verstärker braucht etwa 20 mA. Im Standby-Modus (Power Down) fließen nur wenige Mikroampere, die Batterie wird also geschont. Allerdings brauchen die LED und der Verstärker noch etwas Strom. Eine Unterbrechung bis zu einer Stunde ist noch sinnvoll. Erst wenn das Radio für längere Zeit nicht benutzt werden soll, sollte die Batterie vom Clip trennen.
 
 





21 Gespeicherte Einstellungen
 
Das Türchen Nummer 21 bringt einen Elko mit 10 µF zum Vorschein. Er wird parallel zur stabilisierten Betriebsspannung von 3 V angeschlossen. Damit funktioniert nun auch die Speicherfunktion. Eine Besonderheit dieses Radio-Moduls ist es nämlich, dass der zuletzt eingestellte Sender und die zuletzt eingestellte Lautstärke im Standby-Modus erhalten bleiben, solange die Batterie angeschlossen ist. Sie müssen also nicht alles wieder neu einstellen, sondern können Ihren Lieblingssender mal kurz abschalten und dann weiterhören.
 
Der Elko wirkt als kleiner Energiespeicher und überbrückt kurze Spannungsschwankungen. Zuletzt gab es nämlich kurze Spannungseinbrüche beim Betätigen der P-Taste. Wenn das Radio sich im Standby-Modus befand und wieder eingeschaltet wurde, stieg die Belastung plötzlich an. Der Spannungsregler kann sich nicht schnell genug auf die Laständerung einzustellen. Deshalb wurde die Spannung für einen kurzen Moment zu klein, sodass die gespeicherten Einstellungen verloren gingen. Mit dem zusätzlichen Elko dagegen bleibt die Spannung ausreichend stabil. Das Radio merkt sich also die letzte Einstellung.
 
 




 


22 Zurück zum Bandanfang
 
Im Fach Nummer 21 finden Sie einen weiteren Tastschalter. Damit kann nun auch die Reset-Funktion des Radios genutzt werden. Bei einem Druck auf den R-Taster stellt sich das Radio auf die unterste Frequenz um UKW-Bereich ein. Das erleichtert die Orientierung bei der Sendersuche. Wahrscheinlich kennen Sie von anderen Radios schon die Reihenfolge der Stationen in Ihrem Sendegebiet. So finden Sie leicht Ihren Lieblingssender.
 




 
 

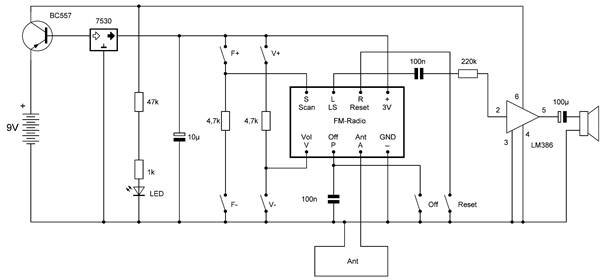
23 Transistor-Schalter
 
Öffnen Sie das Türchen Nummer 23 und nehmen Sie einen PNP-Transistor BC557 heraus. Er besitzt drei Anschlussdrähte und hat das gleiche Gehäuse wie der Spannungsregler. Der Transistor soll hier als Schalter eingesetzt werden. Dazu wird der Spannungsregler an die Basis (Mitte) angeschlossen. Der Emitter (rechts) liegt am Pluspol der Batterie. Sobald ein ausreichender Basisstrom fließt, wird der Transistor leitend und schaltet die Betriebsspannung für den Endverstärker über seinen Kollektor (links) ein.
 
Die LED mit ihrem eingebauten Vorwiderstand wird nun mit einem zusätzlichen Vorwiderstand ebenfalls an den Kollektor gelegt. Sie leuchtet, man sieht also, dass der Transistor den Verstärker einschaltet. Betätigen Sie nun zum Test die Power-Down-Taste. Das Radio geht aus, aber die LED bleibt an. Das bedeutet, dass der Transistor-Schalter noch nicht ausgeschaltet werden kann. Die Ursache liegt in dem geringen Reststrom des Spannungsreglers, der immer noch ausreicht, um den Transistor geringfügig einzuschalten. Dabei kann es je nach Zustand der Batterie zu Pfeifgeräuschen aus dem Verstärker kommen. Eine Lösung wartet schon hinter dem nächsten Türchen.
 
 
 

 
 


 
24 Energie sparen
 
Hinter dem Türchen Nummer 24 finden Sie einen Widerstand mit 100 Ω (Braun, Schwarz, Braun). Er wird nun zwischen Basis und Emitter des Schalttransistors eingebaut. Damit wird der Reststrom des Spannungsreglers ableitet, sodass der Transistor im Power-Down-Zustand zuverlässig abschaltet. Sie können das Radio nun mit dem P-Taster ein- und ausschalten und sehen den Zustand jederzeit an der LED.
 
Das Radio braucht insgesamt etwa 25 mA bei geringer Lautstärke und bis zu 50 mA bei voller Lautstärke. Eine Alkali-Batterie hat eine Kapazität von 500 mAh. Damit kann das Radio zwischen 10 und 20 Stunden lang betrieben werden. Im Power-Down-Zustand wird nur noch ein Strom von 0,07 mA gebraucht. Die Batterie würde damit viele Monate durchhalten. Wenn das Radio also länger nicht gebraucht wird, ist es sinnvoll, die Batterie herauszunehmen.
 
Damit ist Ihr Radio fertig! Verwenden Sie die kleine Karton-Lautsprecherbox oder basteln Sie sich ein eigenes Gehäuse. Entscheiden Sie, welche LED-Helligkeit und welche Lautstärke optimal ist und setzen Sie die passenden Widerstände ein. Finden Sie für Ihr Sendegebiet die optimale Antennenform. So haben Sie am Ende Ihr ganz persönliches Radio.
 
Wir wünschen allzeit guten Empfang!
 
 
 

 


 
 
Bauteile:
1. LED mit internem Vorwiderstand 1k                  
2. Lautsprecher  mit Anschlussdrähten                                
3. Batterieclip 9V                             
4. Steckboard            
5. Draht  1 m                         
6. Widerstand 47 kΩ            
7. Elko 100 µF                                  
8. Spanungsregler HT7530                                       
9. Kondensator 100 nF keramisch                
10. FM-Platine BK1068                     
11. Taster                                                      
12. Widerstand 4,7 kΩ                                 
13. Taster                                          
14. Taster                                                      
15. Widerstand 4,7 k                                    
16. Taster                                          
17. Widerstand 220 kΩ                                
18. Kondensator 100 nF keramisch              
19. Verstärker LM386                                  
20. Taster                                                      
21. Elko 10µ                                                 
22. Taster                                                      
23. PNP-Transistor  BC557B                       
24. Widerstand 100 R             


Tipps und Tricks

Frage zum Tag 9: Leider funktioniert das Scannen nicht, weder mit dem Schalter noch mit dem Draht, ich höre zumindest nix. Wie bekomme ich raus, welches Bauteil nicht funktioniert? Die LED leuchtet (recht hell, Transistor kaputt? Dann dürfte der Chip auch hin sein, oder?

                                
 
Antwort: Auf dem Foto sieht alles korrekt aus. Die LED muss so hell sein, später wird sie mit einem Widerstand dunkler. Dass die LED leuchtet, heißt, dass der Spannungsregler (im Transistor-Gehäuse) funktioniert. Sie könnten das Batteriefach anschließen und die Batterien neu einlegen. Nach ein paar Sekunden muss man mindestens ein Rauschen hören. Sonst noch einmal: Eine Batterie raus, etwas warten, Batterie wieder rein.
Es gibt noch einen Trick: Man kann den Kondensator zum Anschluss P mit einem Drähtchen einmal kurz überbrücken. Das ist ein Vorgriff auf Versuch 20 und schaltet das Radio ein und aus.
Zum technischen Hintergrund: Wenn die Betriebsspannung nicht schnell genug ansteigt oder beim Einschalten noch mal kurz unterbrochen wird, kann das Radio-IC im Standby-Modus landen. Wer ein Messgerät zu Hand hat, kann feststellen, dass die mittlere Spannung am Ausgang L im Standby auf null sinkt, im aktiven Zustand dagegen ca. 1,5 V ist.


Frage zum Versuch ab 9 bis 24: Leider funktioniert mein Radio nicht so wie erwartet. Die Leuchtdiode leuchtet und es ertönt auch ein Rauschen, aber es ist kein Radioempfang. Vielleicht liegt es an der Platine? Oder dem Spannungsregler?  Ich freue mich, wenn Sie mir weiterhelfen, damit ich am 24.12. Radio hören kann ;-)

Antwort: Das Rauschen ist schon ein gutes Zeichen. Das Radio funktioniert, hat aber noch keinen Sender gefunden. Mehrmals Scan betätigen und jeweils lange genug warten, dann müsste ein Sender kommen.  Je nach Empfangslage kann auch eine Veränderung an der Antenne helfen.


Frage: Bis zum Türchen Nr. 13 ist alles prima gelaufen...Radio ging ohne Probleme ,Sender konnten mit den Schaltern hoch und runter gewechselt werden.  Heute beim Einbau des Schalters aus Türchen Nr.14 und Anlegen der Batterien gab es einen Defekt (Kein Radio Ton mehr). Geäußert hat sich dieser nach wenigen Sekunden mit Rauch aus dem Radioplatine (Bauteil mit den 8 Anschluss Beinen) und einen extrem heißen Spannungsregler HT7530.

Antwort: Das Radio-IC ist vermutlich durchgebrannt. Eine mögliche Ursache könnte sein, dass versehentlich 9 V mit den 3 V am Ausgang des Spannungsreglers in Berührung kam. Um das zu vermeiden hilft es, die Kabel vom Batteriefach immer angeschlossen zu halten und nur ein Batterie heraus zu heben.

Tag 19, Pfeifen aus dem Lautsprecher: Das Adventskalender-Radio funktionierte bis Türchen 19, wenn auch arg leise, ganz gut... Mit dem Einbau des LM386 hört sich alles eher wie ein Tongenerator an.

Antwort: Das Problem konnte reproduziert werden. Messungen und Versuche zeigten, dass die Ursache größere Übergangswiderstände in den Kontakten sind, die anscheinend an manchen Steckboards auftreten. Eine mögliche Lösung: Man schließt den Lautsprecher nicht an die Masse-Schiene, sondern näher am Pin 4 des Verstärkers an. Damit spart man zwei Übergangsstellen ein. Die Schwingneigung wird geringer. 



Eine zweite Lösung kam von Detlef Winter. Dazu müssen Pin 2 und Pin 3 vertauscht werden. Pin 2 geht dann an Masse, Pin 3 ist der neue Eingang. Auch so verschwindet die Schwingneigung.



Noch einfacher geht es, wenn man einfach nur das Drähtchen am Pin 3 entfernt. Die Änderung ist auch bei allen folgenden Versuchen sinnvoll.



Technischer Hintergrund: Die eigentliche Ursache des Problems sind Kontaktwiderstände am Masse-Draht von Pin 4. Ich habe in einem Fall einen Gesamtwiderstand von 0,7 Ohm gemessen. Es muss an den Kontaktfedern dieser Produktions-Charge liegen. Weil bei den Entwicklungsmusters die Übergangswiderstände geringer waren, wurde die Gefahr leider nicht erkannt. Wenn der Lautsprecherstrom mit über diese Kontakte fließt, kommt es zu Spannungsabfällen, die eine Rückkopplung auf den Eingang verursachen können.

Siehe auch das Video: https://youtu.be/zDelOwFalBk

Tipp: Verbesserung des Klangs



Einen wesentlich besseren Klang mit deutlich weniger Verzerrungen erreicht man mit eine veränderten Anordnung der Minus-Drähte vom Lautsprecher und der Batterie. Wenn beide direkt an den Pin 4 des Verstärkers gelegt werden, spart man zwei Übergangswiderstände auf der Platine. Über die Steckbrücke zur Minus-Schiene der Platine fließt dann nur noch ein geringer Gleichstrom. Schädliche Spannungsabfälle werden verringert.

Noch zuverlässiger wird die GND-Verbindung, wenn man zum Lötkolben greift und ein Stück Draht direkt anlötet. Aber man muss sorgfältig  darauf achten, den unteren Teil des IC-Beinchens unverlötet zu lassen.



Diese zusätzliche Massebrücke kann dann verwendet werden, um die beiden Minusdrähte direkt anzulöten. Damit hat man eine absolut zuverlässige Minusverbindung.




Siehe auch: Das FM-Radio V2.0-2019  mit vereinfachter Schaltung und verbesserter Sicherheit.




Elektronik-Labor  Literatur  Projekte  Lernpakete  Kalender