
Verkehrsampel für Straßenfahrzeuge und Fußgänger
Von Jannis Rohleder
Bei
der hier vorgestellten Schaltung, bei der nur Teile des Conrad
Adventskalenders Verwendung finden, wird die Ablauffolge einer
Verkehrsampel mithilfe des CMOS-Bausteins CD4060B simuliert. Andere
Chips wurden nicht getestet, jedoch sollten dabei keine weiteren
Kompatiblitätsprobleme auftreten. Die Schaltung läuft zwischen 6 – 12 V
(optimal sind 9 V), und nimmt dabei einen Strom von maximal 14 mA auf.
Beginnen
wir zunächst mit dem Oszillator der ganzen Schaltung. Dieser wird
hierbei lt. Applikationshinweis des Datenblattes folgendermaßen
aufgebaut:
Als
zeitbestimmende Komponenten C1 / R4 dienen in diesem Fall 2x 10 kOhm in
Reihenschaltung (also 20kOhm) und 10 nF, wodurch der Oszillator bei
einer Frequenz von 2,17 kHz schwingt. Ein kompletter Durchlauf der
Ampel dauert somit etwa 7 ½ Sekunden.
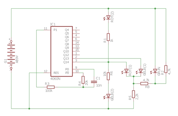
LED
„rot(1)“ und „gelb(1)“ liegen an Q14 bzw. Q13, und teilen sich den
Widerstand R5, welcher gegen Masse geführt ist. Wenn nun an Q14 oder
Q13 Spannung anliegt, dann fällt laut des Ohm´schen Gesetz eine
höhere Spannung an R5 ab, da durch LED „rot(1)“ bzw. gelb(1) mehr Strom
fließt als durch Led „grün“ (bedingt durch R8). Somit liegt zwischen
VCC und R5 eine niedrigere Spannungsdifferenz, die nicht mehr dazu
reicht, um LED „grün“ zum Leuchten zu bringen. Wenn jedoch Q13 oder 14
offen sind, erhöht sich wieder die Spannungsdifferenz, und die Fahrt
kann weiter gehen.
Graphische Darstellung des Verlaufs von Spannung (R5) und Gesamtstromaufnahme (VCC = 12V):
Damit
nun Fußgänger aber auch wissen, wann sie gehen dürfen, wurden 2
zusätzliche LEDs in die Schaltung mit einbezogen. Sie werden lediglich
von dem Ausgangspegel von Q14 gesteuert. Wenn dieser auf „HIGH“ liegt,
wird LED „gelb(2)“ durchgesteuert, wenn nicht, dann LED „rot(2)“.
Zur Verdeutlichung hier ein Pulsdiagramm der Sequenzen:
Zusätzlich habe ich ein kurzes Video gedreht, um die Schaltung in Aktion zu zeigen:
https://www.youtube.com/watch?v=HBdkbrWn-eoMehr Teile für mehr Funktion!Während
des Experimentierens kam mir noch die Idee, den mit im Kasten
vorkommenden Taster zu verwenden, um eine Art „Haltewunsch“ für die
Fußgänger zu realisieren. Genauso wollte ich das Problem lösen, dass
die Rotphase der Fußgängerampel zu spät einsetzt. Mit ein paar weiteren
Transistoren und Widerständen konnten die Probleme gelöst werden.
Das
Schaltbild zeigt nun eine Ampelschaltung, welche vollfunktionsfähig
ist. Um den Reset-Pin herum befindet sich nun ein ELKO, welcher
über einen Trimmer von 220kOhm geladen wird. Dieser muss so eingestellt
werden, dass der Reset genau dann auslöst, wenn die Grünphase eintritt.
Am besten stellt man ihn Anfangs in Mittelstellung, und justiert dann
im Betrieb. Mit dem Taster SW1 kann man nun einen „bitte Halten“ Wunsch
abgeben. Dabei wird C1 kurzgeschlossen, und der Reset wird solange
ausgelöst, bis die Schwellenspannung erreicht wird, und die Schaltung
sich zurücksetzt.
T1 und T4 bilden ein ODER-Gatter, sodass LED
„rot(2)“ nur dann leuchtet, wenn Q13/14 „LOW“ ODER „HIGH“ sind, ODER
wenn Q13 „HIGH“ und Q14 „LOW“ ist.
LED „gelb(2)“ wurde so verschaltet, dass sie nur
leuchten kann, wenn Q14 „HIGH“ und Q13 „LOW“ ist.
Hier ein weiteres kurzes Demonstrationsvideo der verbesserten Version:
https://youtu.be/v4bJ5Fqy6Yw