
Adventskalender UKW-Radio 2013
Vorwort
Ein Radio selbst bauen und das selbst gebaute Radio dann
intensiv nutzen, das macht jede Menge Spaß. Das fertige UKW-Radio bringt zu
jeder Tageszeit guten Empfang. Sie hören Ihre lokalen UKW-FM-Sender mit gutem
Klang und hoher Lautstärke. Aber erst einmal wird experimentiert. Jeden Tag
öffnen Sie ein Türchen des Kalenders, nehmen ein neues Bauteil heraus und verwenden
es in der allmählich wachsenden Schaltung. Viele kleine Experimente stellen die
einzelnen Bauteile in ihrer Funktion vor.
Das FM-Radio ist einfach aufzubauen und bietet dennoch viele
Möglichkeiten. Der Bau erfolgt Schritt für Schritt. Es gibt zahlreiche
Varianten und Optionen. Experimentieren Sie mit unterschiedlichen Antennen und
empfangen Sie nahe und fernere Sender. Am Ende stehen Ihnen mehrere mögliche Schaltungen
zur Verfügung. Sie selbst entscheiden, wie Ihr ganz individuelles Radio
aussehen soll.
Wir wünschen viel Freude und eine frohe Adventszeit!
Inhalt
1 Der
Lautsprecher 2
2
Elektrische Geräusche. 2
3
Batterieanschluss. 3
4 Die
Steckplatine. 4
5 Ein
Schaltkontakt 5
6 Die
Leuchtdiode. 6
7 Ein
Elektrolytkondensator 7
8
Lautsprecher-Verstärker 8
9
Signaleingang. 9
10
Tongenerator 10
11
Spannungsstabilisierung. 11
12
UKW-Empfang. 12
13
Verbesserter Klang. 14
14
Entstörung. 15
15
Senderwahl 16
16
Lautstärkeregler 17
17 Frequenz-Reset 18
18 Mehr
Lautstärke. 20
19
Poti-Abstimmung. 21
20 Sender
halten. 22
21
Berührungssensor 23
22
Feinabstimmung. 25
23
Richtungstasten. 26
24 Weicher
Klang. 27
1 Der Lautsprecher
Öffnen Sie das erste Türchen Ihres Kalenders. Nehmen Sie den
Lautsprecher mit angelöteten Drähten aus dem Fach und untersuchen Sie ihn genau,
denn der Lautsprecher ist eines der wichtigsten Bauteile in einem Radio. Auf
der Vorderseite befindet sich die Membran. Sie lässt sich vorsichtig etwas nach
innen drücken. Wenn Sie mit dem Finger auf die Membran klopfen, entsteht ein
Geräusch. Da zeigt zugleich das Prinzip des Lautsprechers. Eine Bewegung der
Membran erzeugt Schall.
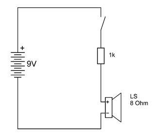
2 Elektrische
Geräusche
Öffnen Sie das zweite Türchen und nehmen Sie einen
Widerstand mit 1 kΩ (Kiloohm) heraus. Er trägt Farbringe mit den Farben Braun
(1), Schwarz (0) und Rot (00), was 1000 Ohm bedeutet. Ein vierter, goldener
Ring steht für die Toleranzklasse 5%. Widerstände dienen oft dazu, eine
Stromstärke zu verringern. In diesem Fall soll der Widerstand in Reihe zum
Lautsprecher an die Batterie gelegt werden. Er sorgt dafür, dass der Strom
durch den Lautsprecher begrenzt wird. Halten Sie die Bauteile so zusammen, dass
ein geschlossener Stromkreis entsteht. Beim Anschluss an die Batterie hören Sie
ein leises Knacken aus dem Lautsprecher. Auch beim Öffnen des Stromkreises
entsteht ein Geräusch. Der Strom durch den Lautsprecher führt zu einer kleinen
Bewegung der Membran, wodurch ein Schallimpuls erzeugt wird. Auf der Rückseite
befindet sich ein starker Magnet. Im Inneren verborgen gibt es eine Drahtspule,
deren beide Anschlüsse mit den Kontakten und den angelöteten Kabeln verbunden
sind. Die Membran lässt sich deshalb durch einen elektrischen Strom bewegen.
3 Batterieanschluss
Hinter dem Türchen Nr. 3 finden Sie einen Batterieclip zum
Anschluss an die 9-V-Batterie. Die Anschlussdrähte sind farbig markiert. Der
rote Draht führt zum Pluspol, der schwarze zum Minuspol. Widerholen Sie das
kleine Experiment des zweiten Tages noch einmal mit dem Batterieclip. Wieder
entsteht das bekannte Knacken.
Testen Sie die Funktion des Lautsprechers auch mit
vertauschen Batterieanschlüssen. Zwar ändert sich dann die Richtung der
Membranbewegung, aber das Geräusch bleibt gleich. Der Versuch zeigt, dass die
Stromrichtung für den Lautsprecher beliebig ist. Aber Achtung, bei den
folgenden Versuchen mit integrierten Schaltungen muss die Polarität stimmen.
Plus- und Minuspol dürfen dann nicht mehr vertauscht werden.
4 Die Steckplatine
Das vierte Türchen verbirgt eine Labor-Steckplatine, auf der
alle folgenden Versuche aufgebaut werden sollen. Mit dieser Steckplatine
vereinfacht sich der Aufbau komplizierter Schaltungen. Das Steckfeld mit
insgesamt 270 Kontakten im 2,54-mm-Raster sorgt für eine sichere Verbindung der
Bauteile.
Das Steckfeld hat im mittleren Bereich 230 Kontakte, die
jeweils durch vertikale Streifen mit 5 Kontakten leitend verbunden sind.
Zusätzlich gibt es am Rand 40 Kontakte für die Stromversorgung, die aus zwei
horizontalen Kontaktfederstreifen mit 20 Kontakten bestehen. Das Steckfeld
verfügt damit über zwei unabhängige Versorgungsschienen.
Das Einsetzen von Bauteilen benötigt relativ viel Kraft. Die
Anschlussdrähte knicken daher leicht um. Wichtig ist, dass die Drähte exakt von
oben eingeführt werden. Dabei hilft eine Pinzette oder eine kleine Zange. Ein
Draht wird möglichst kurz über dem Steckbrett gepackt und senkrecht nach unten
gedrückt. So lassen sich auch empfindliche Anschlussdrähte wie die verzinnten
Enden der Anschlussdrähte des Batterieclips und des Lautsprechers ohne Knicken
einsetzen.
Bauen Sie den einfachen Stromkreis mit Widerstand und
Lautsprecher noch einmal auf der Steckplatine auf. Beim Aufstecken des Batterieclips
ertönt wieder das schon bekannte Knacken aus dem Lautsprecher.
5 Ein Schaltkontakt
Komplexere Schaltungen benötigen Drahtverbindungen. Den
passenden Schaltdraht finden Sie hinter dem fünften Türchen. Schneiden Sie
passende Drahtstücke ab und entfernen Sie an den Enden die Isolierung auf einer
Länge von etwa 8 mm. Zum Abisolieren der Drahtenden hat es sich als praktisch
erwiesen, die Isolierung mit einem scharfen Messer rundherum einzuschneiden. Achtung,
dabei sollte der Draht selbst nicht angeritzt werden, weil er sonst an dieser
Stelle leicht bricht.
Mit dem Draht lässt sich auch ein einfacher Schalter bauen.
Er besteht aus zwei blanken Drahtstücken mit etwas Abstand, die sich leicht
bewegen lasen. Schneiden Sie dazu Drahtstücke von 2 cm Länge ab und entfernen
Sie die Isolierung komplett. Mit dem Finger lassen sich die beiden blanken
Drähte zusammendrücken, sodass der Stromkreis geschlossen ist. Bei jeder
Betätigung des Schalters hört man ein leises Knacken aus dem Lautsprecher.
Ein zusätzlicher kurzer Draht wird als Zugentlastung
eingebaut, um die weichen Anschlussdrähte zu schonen. Der Batterieclip sollte
immer verbunden bleiben, damit die Anschlüsse nicht übermäßig abnutzen. Nach
dem Ende eines Versuchs kann die Batterie von Clip gelöst werden.
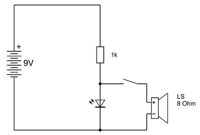
6 Die Leuchtdiode
Hinter dem Türchen Nr. 6 verbirgt sich eine grüne Leuchtdiode
(LED). Die LED soll später als Betriebsanzeige für das Radio verwendet werden.
So sieht man immer, ob die Batterie richtig herum angeschlossen ist und noch
genügend Spannung hat. Die LED darf niemals direkt mit der Batterie verbunden
werden und wird hier mit einem Vorwiderstand von 1 kΩ betrieben. Beachten
Sie die Einbaurichtung. Der kurze Anschlussdraht ist die Kathode und wird mit
dem Minuspol der Batterie verbunden.
Der Schalter und der Lautsprecher sind parallel zur LED
angeschlossen, damit ein zusätzliches kleines Experiment durchgeführt werden
kann. Wenn Sie den Schalter schließen, entsteht wieder ein leises Knacken.
Gleichzeitig geht die LED aus. Der geringe Widerstand des Lautsprechers führt dazu,
dass der der gesamte Strom durch den Lautsprecher fließt und die LED keinen
Strom mehr erhält.
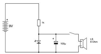
7 Ein Elektrolytkondensator
Öffnen Sie das Türchen Nr. 7 und nehmen Sie einen
Elektrolytkondensator (Elko) mit einer Kapazität von 100 µF (Mikrofarad) heraus.
Beachten Sie beim Einbau die Polung. Der Minuspol ist durch einen weißen
Streifen gekennzeichnet und hat den kürzeren Anschluss. Ein Kondensator enthält
zwei voneinander isolierte Metallfolien, die elektrisch aufgeladen werden
können. Der Kondensator wird damit zu einem Speicher elektrischer Energie.
Der Elko lädt sich in diesem Versuch bis auf die Spannung
der LED von etwa 2 V auf. Er speichert dabei so viel Energie, dass beim
Schließen des Schalters ein lauter Knack entsteht. Für einen sehr kurzen Moment
wird ein Strom durch den Lautsprecher geleitet, der mehrfach größer ist als der
Strom durch den Vorwiderstand.
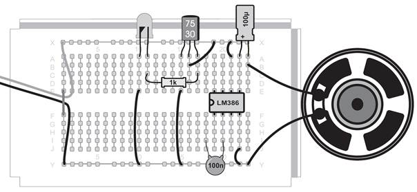
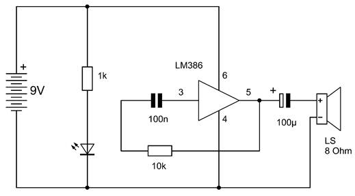
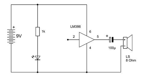
8 Lautsprecher-Verstärker
Hinter dem achten Türchen kommt eine integrierte Schaltung
(ein IC) mit acht Anschlüssen zum Vorschein. Dieses IC vom Typ LM386 ist ein
kompletter Lautsprecherverstärker für Batteriebetrieb. Das IC ist intern aus
vielen Transistoren und Widerständen aufgebaut.
Die acht Beinchen des integrierten Schaltkreises sind
zunächst noch etwas gespreizt und müssen parallel ausgerichtet werden. Erst
dann lässt sich das IC problemlos in die Steckplatine einsetzen. Falls Sie es
einmal herausnehmen möchten, sollte es vorsichtig mit einem Schraubendreher
ausgehebelt werden, damit die Anschlussbeinchen nicht umknicken. Beim Einsatz
in einer Schaltung muss unbedingt auf die korrekte Einbaurichtung geachtet
werden. Eine Markierung an der linken Seite kennzeichnet den Pin 1 und den Pin
8.
Der Pin 4 des ICs liegt am Minuspol der Batterie, der
Pluspol ist mit Pin 6 verbunden. Am Pin 5 liegt der Ausgang. Der Lautsprecher
wird hier über einen Elko angeschlossen. Am Pin 5 des LM386 liegt eine mittlere
Ausgangsspannung von ca. 4 V. Deshalb muss der Pluspol des Elkos zum IC weisen,
der mit einem weißen Balken markierte Minuspol zum Lautsprecher. Am Pin 2 des
ICs liegt der Eingang. Hier ist ein Stück Draht angeschlossen. Berühren Sie das
freie Ende des Drahtes. Aus dem Lautsprecher hören Sie dann leise Störgeräusche
wie z.B. ein Brummen oder Summen. Es stammt von den elektrischen Leitungen und
Geräten im Raum und wird von Ihrem Körper wie von einer Antenne aufgefangen,
verstärkt und hörbar gemacht. Dieser einfache Brummtest ist hilfreich bei der
Überprüfung eines Verstärkers und kann auch später am fertigen Radio z.B. zur
Fehlersuche eingesetzt werden.
Eine Rückmeldung zu Versuch 8 und 9 von Richard Zimmer:
Der Conrad Adventskalender UKW Radio ist von der Zusammenstellung, der Beschreibung und den kleinen
Lernschritten ein hervorragendes Produkt. Mein Sohn hat, durch das
gemeinsame Erarbeiten der einzelnen Schritte bereits heute, am Tag 9
sehr viel gelernt. Vielen Dank dafür. Insbesondere die
über einen begrenzten Zeitraum gehenden Einzelschritte, welche immer von einem
kleinen Experiment begleitet sind, machen den Adventskalender zu einem genialen
didaktischen Werkzeug. Ich hoffe, nächstes Jahr gibt es wieder einen Bausatz als
Adventskalender, natürlich dann einen anderen. Ich werde auf jeden Fall in der
Vorweihnachtszeit danach suchen.
Problem: Am Tag 8 wir der Verstärker LM386
eingeführt. Leider ist dieser Schritt nicht erfolgreich! Es entstehen
keinerlei Brummgeräusche! Auch die Schritte 9. und 10. bringen
keinerlei Ergebnis. Ich hätte zumindest bei der Rückkopplung in Schritt
10 einen hörbaren Ton erwartet.
Ich habe heute mit
dem 'Fachmann für elektronische Bauteile' bei Conrad Elektronik
gemeinsam alle Bauteile einzeln ausgetauscht um festzustellen, ob
eines
der Bauteile defekt ist. Diese Versuche führten zu keinerlei Erfolg.
Auch die verwendete Baterie ist neu und zeigt im Leerlauf eine
Spannung von
9.4V an. Im Betrieb mit der Leuchtdiode und deren Vorwiderstand sind es
noch 9,3V.
Lösungsvorschlag: An den meisten Orten im Haus gibt es ausreichend starke
Wechselfelder von 50-Hz-Netzleitungen. Dann wird ein Brummen
eingekoppelt. Sie können versuchen, näher an eine Lampe zu gehen.
Oder Sie können den Minuspol der Schaltung erden, um den Effekt zu
verstärken. Noch eine Alternative: Berühren Sie mit einem anderen
Finger abwechselnd den Pluspol und den Minuspol. Dann knackt es
gut hörbar. Alle diese Versuche gehen besser wenn Sie einen
Resonanzkörper für den Lautsprecher verwenden.
Erfolg: Durch diesen, und ein paar weitere Versuche konnte ich denn Effekt in Schritt 9
hinbekommen. Zuerst versuchte ich den Aufbau in der Nähe einer Lampe
(Energiesparlampe), ohne Erfolg. Dann ersetze ich das kurze Stück Schaltdraht,
welches als Antenne eingesetzt ist, gegen den gesamten, vorsichtig
auseinandergewickelten, Rest des Schaltdrahtes (etwa 80cm). Dies brachte den
erwünschten Erfolg. Jetzt war die typische Netzeinstrahlung aus dem Lautsprecher
zu vernehmen.
9 Signaleingang
Hinter dem Türchen Nr. 9 finden Sie einen weiteren
Kondensator. Diesmal handelt es sich um einen keramischen Scheibenkondensator
mit einer Kapazität von 100 nF (Nanofarad). Der Aufdruck 104 steht für 100.000
pF (Pikofarad). Die Kapazität ist gerade ein Tausendstel der Kapazität des
Elkos mit 100 µF. Mit 100 nF erfüllt der keramische Kondensator seinen Zweck
als Koppelkondensator am Eingang des Verstärkers optimal.
Beim Fingertest entsteht das gleiche Geräusch wie beim
Versuch des letzten Tages. Die Tonsignale werden also unverändert weitergeleitet.
Die Aufgabe des Kondensators besteht in der späteren Radioschaltung darin,
einen Gleichspannungsanteil von der Ton-Wechselspannung zu trennen. Tatsächlich
hat der LM386 zwei Eingänge am Pin 2 (invertierter Eingang) und am Pin 3
(nicht-invertierter Eingang). Beide Eingänge zeigen in diesem Versuch die
gleiche Wirkung.
10 Tongenerator
Öffnen Sie das zehnte Türchen und nehmen Sie einen weiteren
Widerstand heraus. Er trägt die Farbringe Braun, Schwarz, Orange und hat 10
kΩ. Mit diesem zusätzlichen Bauteil wird der Verstärker zu einem
Tongenerator.
Damit Eigenschwingungen entstehen, muss der nicht-invertierende
Eingang am Pin 3 des LM386 über einen Kondensator und einen Widerstand mit dem Ausgang
verbunden werden. Die Schwingungen des Verstärkers werden über den Lautsprecher
als lauter Ton hörbar.
11 Spannungsstabilisierung
Hinter dem Türchen Nr. 11 finden Sie ein IC vom Typ 7530 mit
drei Anschlussbeinchen. Es handelt sich um einen 3-V-Spannunsgregler. Während
der Endverstärker in einem weiten Bereich möglicher Betriebsspannungen
arbeitet, benötigt die eigentliche Radioschaltung eine möglichst stabile
Spannung von 3 V. Der Spannungsregler 7530 löst diese Aufgabe. An seinem
Eingang (Mittelpin) wird der Pluspol der Batterie angeschlossen, während der
Massepin (links) am Minuspol liegt. Am Ausgang (Pin rechts) steht dann eine
stabile Spannung von 3 V. Achten Sie auf die Einbaurichtung, wobei die flache
bedruckte Seite zur Mitte der Steckplatine weist.
Die Funktion des Spannungsreglers wird hier mit der grünen
LED überprüft. Bei korrektem Anschluss des Spannungsreglers leuchtet die LED
gut sichtbar, aber deutlich schwächer als bisher. Die Ausgangsspannung wird
auch bei stark schwankender Eingangsspannung konstant gehalten. Der
NF-Verstärker bleibt bei diesem Versuch aufgebaut. Seine Betriebsspannung ist
weiterhin 9 V.
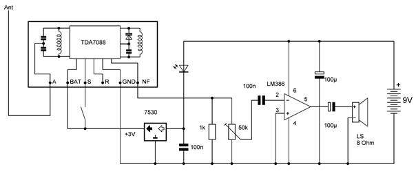
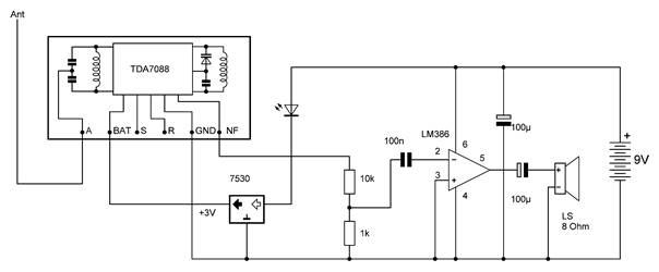
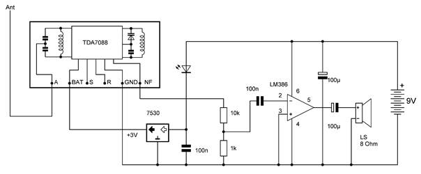
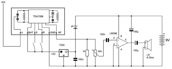
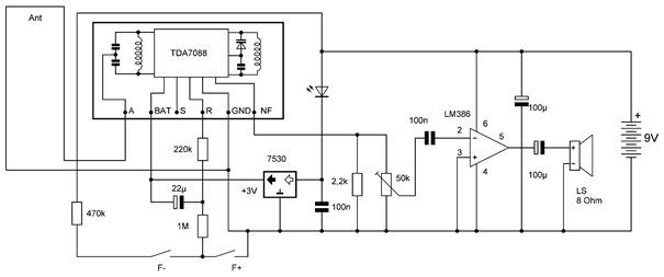
12 UKW-Empfang
Öffnen Sie das Türchen Nr. 12 und nehmen Sie eine kleine
Platine heraus. Dies ist das Herzstück Ihres UKW-Radios, die Empfangsplatine
mit dem UKW-IC TDA7088. Außer dem IC befinden sich viele kleine Kondensatoren,
eine Abstimmdiode und zwei gedruckte Spulen auf der Platine.
Für den ersten Versuch werden nur drei Anschlüsse benötigt.
Die Betriebsspannung von 3 V wird über GND (-) und BAT (+) zugeführt. Am
NF-Ausgang (N) erscheint dann das Tonsignal. Zwei Widerstände sorgen für die
richtige Eingangsspannung am Endverstärker.
Die LED wird nun in Reihe zum Eingang des Spannungsreglers eingebaut.
Das hat den Vorteil, dass kein zusätzlicher Betriebsstrom benötigt wird, der
die Batterielebensdauer verkürzen könnte.
Obwohl das Radio noch lange nicht fertig ist, können Sie nun
mit etwas Glück bereits einen Radiosender hören. Die Leitungen auf der Platine
selbst arbeiten als kurze Antenne. Der Empfang kann klarer werden, wenn Sie
Ihre Hand als zusätzliche Antenne in die Nähe des Radios halten. Da die
Anschlüsse für die Abstimmung noch nicht verwendet werden, ist die
Empfangsfrequenz zufällig. Durch kurzes Berühren der Kontakte Bat (+), S, R und
GND (-) auf der Empfangsplatine können Sie aber auf einen andern Sender
umschalten.
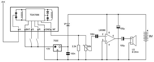
13 Verbesserter Klang
Ein weiterer Elko mit 100 µF findet sich hinter dem Türchen
Nr. 13. Er wird nun parallel zur Batterie geschaltet, wobei wieder unbedingt
auf die richtige Polarität geachtet werden muss. Der weiße Balken auf dem Elko
markiert den Minuspol. Vor allem bei einer schwachen Batterie konnte es bisher
zu Verzerrungen oder sogar zu knatternden Geräuschen kommen, die mit dem
zusätzlichen Kondensator vermieden werden. Eine weitere Klangverbesserung
bringt die Verwendung des zweiten Eingangs des Verstärkers am Pin 3. Dieser
Eingang wird an Masse (GND) gelegt. Auch alle folgenden Versuche legen Pin 3 an
GND.
Außerdem wird nun ein Antennendraht am Anschluss A eingesetzt.
Verwenden Sie dafür einen Drahtabschnitt von 20 cm Länge. Eine solche kurze
Antenne reicht bereits für einen klaren Klang. Eine Berührung der Batterie kann
den Empfang noch weiter verbessern. Sie wirkt wie eine Erdung des Empfängers
und liefert ein wirksames Gegengewicht zur Antenne.
14 Entstörung
Das Türchen Nr. 14 bringt einen weiteren Scheibenkondensator
mit 100 nF (104). Er wird am Eingang des Spannungsreglers angeschlossen und
verhindert mögliche Störungen beim Betrieb des Radios. Der Kondensator puffert
die Eingangsspannung des Spannungsreglers und verhindert schnelle
Spannungsänderungen. So werden auch ungewollte Regelschwingungen vermieden, die
den Empfang beeinträchtigen könnten. Meist merkt man keinen Unterschied beim
Empfang mit und ohne den Kondensator. Es handelt sich um eine übliche
Vorsichtsmaßnahme beim Einsatz von Spannungsreglern.
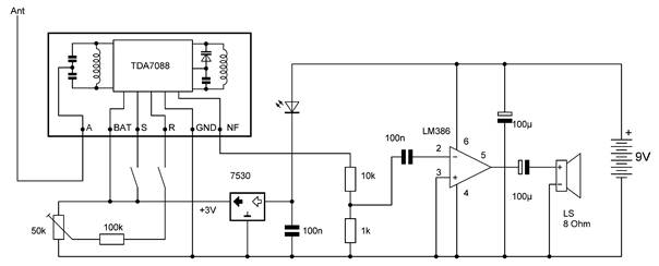
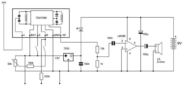
15 Senderwahl
Ein kleiner Tastschalter findet sich im Fach Nr. 15. Damit
kommen Sie einen Schritt weiter auf dem Weg zur bequemen Senderwahl. Das
Radio-IC besitzt dazu den Scan-Eingang (S). Der Tastschalter liegt zwischen der
positiven Betriebsspannung und dem Eingang S.
Ein kurzer Druck auf den Tester bewirkt, dass jeweils der
Sender auf der nächst höheren Frequenz gesucht wird. Wenn Sie bereits den
letzten Sender gehört hatten, sucht der Empfänger vergeblich weiter. Einen Weg
zurück gibt es bisher noch nicht. Sie können aber die Batterie abnehmen und
nach einer Wartezeit von einigen Sekunden neu anschließen, um eine Station auf
einer tieferen Frequenz zu empfangen und einen neuen Suchvorgang zu starten.
16 Lautstärkeregler
Hinter dem Türchen Nr. 16 finden Sie einen Einstellregler
mit 50 kΩ. Es handelt sich um einen einstellbaren Widerstand mit drei
Anschlüssen. Ein Schleifkontakt teilt den Widerstand in zwei Hälften, sodass
sich ein Spannungsteiler ergibt. Dieses kleine Potentiometer (Poti) wird auch
als Trimmer oder Trimmpoti bezeichnet.
Setzen Sie den Trimmer zwischen die Radioplatine und den
Endverstärker. Nun können Sie die Lautstärke stufenlos einstellen. Am linken
Anschlag geht die Lautstärke ganz auf Null zurück, am rechten Anschlag ist sie
maximal.
17 Frequenz-Reset
Öffnen Sie das Fach Nr. 17 und nehmen Sie einen weiteren
Tastschalter heraus. Er wird nun am Reset-Eingang R der Empfangsplatine
angeschlossen. Ein Druck auf Reset stellt die Empfangsfrequenz wieder ganz an
das untere Ende des UKW-Bereichs. Mit dem Scan-Taster starten Sie dann jeweils
einen neuen Suchvorgang.
Auf der Empfängerplatine befindet sich eine Abstimmdiode,
deren Kapazität sich in Abhängigkeit von der anliegenden Gleichspannung ändert.
Je kleiner die Kapazität, desto größer wird die Frequenz. Eine größere Gleichspannung
zwischen dem Pluspol (BAT) und dem R-Eingang erhöht die Frequenz. Der R-Taster
setzt die Gleichspannung an der Abstimmdiode auf Null und stellt damit die
kleinste Frequenz knapp unterhalb 87,5 MHz ein. Tatsächlich befindet sich noch
ein zusätzlicher Kondensator mit 100 nF auf der Platine, der die aktuelle
Abstimmspannung hält. Dieser Kondensator wird durch den Reset-Taster entladen.
Mit jedem Druck auf den Scan-Taster beginnt ein neuer Suchlauf. Die
Abstimmspannung ändert sich dabei so lange, bis ein neuer Sender gefunden
wurde.
Welcher Sender gefunden wird, hängt stark von der
verwendeten Antenne ab. Mit einer Antennelänge von 20 cm werden nur starke
Sender empfangen. Testen Sie auch einmal längere Antennen und schließen Sie einen
Draht mit einer Länge bis zu einem Meter an. Alternativ kann der lange Draht
auch als Gegengewicht zur eigentlichen Antenne an der GND-Leitung bzw. dem
Minuspol der Batterie der Schaltung angeschlossen werden.
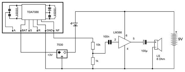
18 Mehr Lautstärke
Hinter dem Türchen Nr. 18 finden Sie einen Widerstand mit
2,2 kΩ (Rot, Rot, Rot). Damit kann die Lautstärke erhöht werden. Der
Widerstand am NF-Ausgang der Radio-Platine bestimmt die Ausgangsspannung. Der
2,2-kΩ-Widerstand bringt im Vergleich zum bisherigen
1-kΩ-Widerstand etwa die doppelte Lautstärke. Wenn Sie es gerne noch
lauter hätten können Sie an dieser Stelle auch den 10-kΩ-Widerstand
verwenden. Allerdings besteht dann bei voll aufgedrehter Lautstärke bereits die
Gefahr einer Übersteuerung des Verstärkers, was zu starken Verzerrungen führt.
Für noch mehr Lautstärke und einen volleren Klang legen Sie
den Lautsprecher auf einen Resonanzkörper wie z.B. ein geöffnetes Türchen des
Kalenders. Auf der Rückseite finden Sie die Vorlage für ein kleines Radiogehäuse,
das ebenfalls als Lautsprecherbox dienen kann. Schneiden Sie dazu den Karton
aus, kleben Sie ihn zu einer geschlossenen Box zusammen und schneiden Sie ein
ca. 1 cm großes Schallloch hinein, auf das der Lautsprecher gelegt werden kann.
Damit verbessert sich vor allem die Tiefenwiedergabe. Alternativ kann der
Lautsprecher auch in die Box geklebt werden.
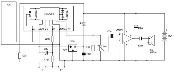
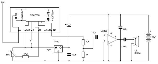
19 Poti-Abstimmung
Bisher wurde das Radio mit Tasten abgestimmt. Nun soll dazu
das Poti für diesen Zweck eingesetzt werden. Dazu wird ein weiterer Widerstand
mit 470 kΩ (Gelb, Violett, Gelb) benötigt. der hinter dem Türchen Nr. 19
zum Vorschein kommt. Die Spannung der Abstimmdiode liegt direkt am Reset-Pin
des Radiobausteins. Statt über einen Schalter kann sie auch über ein Poti
beeinflusst werden. Dabei bewirkt eine kleinere Spannung eine höhere Frequenz
und umgekehrt.
Mit dieser Änderung können Sie nun jeden Sender gezielt
einstellen. Linksdrehung führt zu tieferen Frequenzen bis 87,5 MHz, Rechtsdrehung
stimmt auf hohe Frequenzen bis zu 108 MHz ab. Trotz des kleinen Drehknopfs
fällt die genaue Abstimmung auf einen Sender nicht schwer, weil der Widerstand
von 470 kΩ für einen großen Fangbereich sorgt. Sobald Sie einen Sender
ungefähr getroffen haben, leistet das Radio selbst die Feinabstimmung. Der
Tastschalter am S-Eingang kann in der Schaltung bleiben, hat aber nun keine
Funktion.
20 Sender halten
Das Fach Nr. 20 enthält einen Widerstand mit 100 kΩ
(Braun, Schwarz, Gelb). Er ersetzt den bisherigen 470-kΩ-Widerstand in der
Schaltung. Zusätzlich wird der zweite Taster in Reihe geschaltet. Eine
Poti-Abstimmung auf einen neuen Sender ist deshalb nur möglich, solange der
rechte Taster gedrückt wird. Lässt man ihn los, bleibt die zuletzt eingestellte
Frequenz gehalten. Damit verringert sich die Gefahr einer unbeabsichtigten
Verstellung des Wunschsenders.
Nun hat auch der linke Taster wieder eine Funktion. Mit ihm
können Sie die Stationen oberhalb der eingestellten Wunschfrequenz wählen. Oft
liegen Sender für eine ähnliche Zielgruppe nebeneinander auf der Skala. Sie
könnten dann mit dem Poti den untersten Ihrer Lieblingssender einstellen und
dann beide Taster mit den Funktionen Reset und Scan wie gewohnt verwenden.
21 Berührungssensor
Im Fach Nr. 21 finden Sie einen Widerstand mit 220 kΩ (Rot,
Rot, Gelb). Damit eröffnen sich ganz neue Möglichkeiten für die Abstimmung des
Radios. Eine kurze Berührung der Drähte reicht aus um einen neuen Sender
einzustellen.
Die erweiterte Schaltung verfügt über drei Anschlussdrähte
nach außen: +3 V, Abstimmung und 0 V. Berühren Sie den Minusanschluss und ganz
leicht und nur sehr kurz den Abstimmeingang am 220-kΩ-Widerstand. Es wird
ein Sender auf einer höheren Frequenz eingestellt. Berühren Sie stattdessen den
Plusanschluss und den Abstimmeingang, wird eine tiefere Frequenz gefunden.
Sie können das Radio also nun alternativ zu den Tasten allein
durch Berühren in beide Richtungen abstimmen. Allerdings schießt man dabei sehr
leicht über das Ziel hinaus und landet dann auf Frequenzen außerhalb des
gewünschten Bereichs. Diese Art der Bedienung erfordert äußerstes Geschick.
22 Feinabstimmung
Öffnen Sie das Türchen Nr. 22 und nehmen Sie einen Elko mit
22 µF heraus. Damit lässt sich die Abstimmung wesentlich verbessern. Die
Abstimmspannung ändert sich langsamer, sodass es leichter wird, einen Wunschsender
zu finden. Das Radio kann daher ganz auf die Tastschalter verzichten. Bauen Sie
passende Kontaktstellen mit drei blanken Drahtstücken auf der Steckplatine.
Durch mehr oder weniger starke Berührung der Drähte kann
schneller oder langsamer abgestimmt werden. Zwischen Finger und Draht bildet
sich ein Übergangswiderstand, der stark von der Hautfeuchtigkeit und vom
ausgeübten Druck abhängt.
Eine weitere Verbesserung des Radios erreichen Sie mit einer
anderen Antennenform. Bauen Sie dazu eine Schleifenantenne mit einem Umfang bis
zu einem Meter. Die Drahtschleife liegt am Antenneneingang und an GND. Sie kann
einfach neben der Steckplatine auf dem Tisch liegen. Das Radio kommt damit ohne
ein Antennen-Gegengewicht aus und reagiert kaum noch auf nahe Gegenstände oder
Personen.
23 Richtungstasten
Einen Widerstand mit 1 MΩ (Braun, Schwarz, Grün) finden
Sie hinter dem Türchen Nr. 23. Die Hoch-Runter-Steuerung soll nun in etwas
veränderter Form wieder mit den Tastschaltern realisiert werden. Die Funktion
ist gleich wie bei der Berührungssteuerung vom letzten Tag. Die Tastschalter sind
aber einfacher zu bedienen. Der größere Widerstand sorgt dafür, dass die
Frequenzänderung auch bei direktem Kontakt durch die Schalter langsam genug
wird.
Gegenüber der ursprünglichen Steuerung mit Reset- und
Scan-Taster hat man nun den Vorteil, dass man auch nach unten abstimmen kann. Beim
Suchen nach dem besten Programm kann man also leicht wieder zu einem gerade
gehörten Sender zurückkehren.
24 Weicher Klang
Das letzte Türchen verbirgt einen weiteren Kondensator mit
100 nF (104). Setzen Sie diesen Kondensator zur Veränderung des Klangs ein.
Der relativ kleine Lautsprecher bringt eine Überbetonung der hohen Töne.
Parallel zum Lautstärkeregler eingesetzt bewirkt der Kondensator dagegen eine
Absenkung der Höhen. Damit können Sie einen ausgeglichenen Klang erreichen. Wichtig
ist auch das Zusammenspiel mit Ihrer selbst gebauten Lautsprecherbox, die
ebenfalls für einen volleren Klang sorgt. Testen Sie das Radio mit und ohne
Höhenabsenkung, das Ergebnis ist sicherlich Geschmackssache.
Diese letzte Schaltung bietet Anregungen für eigene
Experimente. Hier wurden wieder die beiden Tastschalter für Scan und Reset
eingebaut. Im Laufe der Experimente haben Sie jedoch verschiedene Arten der
Abstimmung kennengelernt. Entscheiden Sie selbst, welche Variante für Sie
sinnvoll ist und ob Sie das Poti lieber für die Abstimmung oder für die
Lautstärke verwenden möchten. Experimentieren Sie auch mit verschiedenen
Antennen. Am Ende steht dann Ihr ganz eigenes, individuell entwickeltes Radio.