
Mittelwellenradio mit dem 4007
von Frank Schacht
Alle
Jahre wieder gibt es einen spannenden Adventskalender von Conrad, und
fast genau so oft gibt es einen Schaltungswettbewerb der damit in
Verbindung steht. Ebenso alle Jahre wieder verpasse ich es, mit zu
machen. DIESMAL NICHT!
Die Aufgabe:
1. eine HF-Schaltung bauen mit dem IC 4007 (Adventskalender IC)
2. es soll ein oder maximal 2 Stück dieses ICs verwendet werden
3. Dioden oder LED sind als einzige weitere aktive Bauelemente zugelassen
4. als HF gelten Frequenzen ab 22kHz
5. beliebig passive Bauelemente ABER
6. so wenig wie möglich, denn
Wer kann mit dem Wenigsten das Meiste erreichen, und vielleicht ein komplettes Radio bauen?
Meine Gedanken dazu:
a. Ich habe NUR EINEN 4007! (Somit kann ich auch keine zwei einsetzen).
b. Es muss ein einfacher Empfänger reichen (Super fällt also aus)
c. Je höher die empfangene Frequenz, um so besser
Mein Erster Versuch:
Um
es kurz zu machen, er scheiterte kläglich! Zum Glück blieb
das IC heil! Also: “back to the roots”. Wir bauen
einfach erst mal einen dreifachen NF-Verstärker und hängen
einen erprobten Schwingkreis davor:
Aus
einem uralten (DDR) Baukasten, den vielleicht noch so mancher aus dem
Physikunterricht kennen könnte wird auf einem einfachen Bord mit
einer angezapften Luftspule aus HF-Litze und einem einfachen 500 pF
Luftdrehko ein Mittelwellenschwingkreis zusammen gesteckt. Rechts
erkennt man den Anschluss für die Erde, das rote Kabel in der
Mitte bringt die Antenne, die aus ein paar Metern Draht besteht.
Während hinten links der Laborstecker mit dem weißen Kabel
die Anzapfung der Spule (ca. in der Mitte) auf den einzelnen roten
Draht bringt, der die Verbindung zur Schaltung auf dem modernen
Steckbord ist.
Dazu
den im ersten Versuch verwendeten Lautsprecher gegen alte 2*2 kOhm
Kopfhörer getauscht. Siehe da es gibt Geräusche von sich, es
„Lebt!“ also. Kein definierter Empfang! In einem Buch[1]
habe ich über ein MOSFET-Audion nachgelesen und herausgefunden,
das MOSFET nicht wie Röhren an der Gitter –Kathoden Strecke
an der vergleichbaren G-S–Strecke gleichrichten können.
Ergo: Eine kleine Schottky - Diode (BAT48) angeschlossen und siehe da,
da kommen tatsächlich Radio–ähnliche Töne raus,
aber es pfeift und rauscht und ist insgesamt viel zu leise. Eine
Verbesserung in der Lautstärke (!) brachte die Reduzierung auf
zwei NF-Stufen. Das Pfeifen war immer noch da. Erst als die Diode
komplett bedient wurde mit Arbeitswiderstand (R3 mit 4,7 k) und
Abblockkondensator (C4 mit 1 nF) und zudem aus dem Transistorpaar Q2P /
Q2N über einen Kondensator von 150 pF versorgt wurde war ein
einwandfreier Empfang möglich. Auf dem gesamten MW-Band kann man
Stationen finden, wie der Kontrollempfänger bewies, auch wenn die
Trennschärfe sehr zu wünschen übrig lässt. Auch ist
die erzielbare Lautstärke nicht berauschend, was man vom Rauschen
nicht behaupten kann. Jedoch einen markanten Sprung in der
Lautstärke brachte der Einsatz von VD2 ! Durch die somit
aufgebaute Verdopplerschaltung wird das Gerät so laut, dass selbst
am Tage der Bezirkssender (hier: MDR-Info) mit ca. 0,5 m Abstand zum
Kopfhörer noch deutlich gehört werden kann. Hier jedoch nun
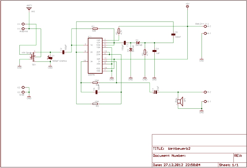
der Schaltplan in vereinfachter, aufgelöster Darstellung:
Der
Einsatz des Lautsprechers (Z = 32 Ohm von AK–Modulbus ) wurde
erfolgreich getestet, auch wenn die Lautstärke doch sehr gering
ist. Meine Vermutung dazu ist, die enorme Fehlanpassung! Einen Versuch
dieses mit einem Übertrager zu lösen habe ich noch nicht
unternommen. Durch den mit Q2 gebildeten HF-Verstärker spielt es
überhaupt keine Rolle mehr, wo am Schwingkreis man auskoppelt. Den
Widerstand in der Drain-Leitung von Q2P musste ich einfügen, um
wilde Schwingungen in Schach zu halten.
Hier
noch ein paar Bilder des gesamten Empfängers und einer anderen
Schaltplandarstellung mit dem hässlichen Symbol aus der 4000er
Bibliothek von EAGLE. Hier noch ein Hilferuf: Kann denn niemand einen
richtigen Drehkondensator in eine EAGLE –Bibliothek aufnehmen?!
Der Empfänger auf dem Handentwurf der Schaltung ohne Kopfhörer und Schwingkreis
Der Betriebsfähige Empfänger mit Kontrollempfänger für den Frequenzvergleich
Das EAGLE-Schaltbild
Fazit:
Ist
es machbar einen kompletten Empfänger mit dem 4007 auf zu bauen?
JA, es ist möglich! Dazu noch mit geringem Strombedarf! Bei meinem
Aufbau konnte ich etwa 8,5 mA feststellen, so dass so eine
gewöhnliche 9-V-Batterie diese Schaltung recht lange versorgen
kann. Über die obere Frequenzgrenze des HF-Verstärkers kann
ich z.Zt. noch keine Aussage treffen, da z.B. die Verwendbarkeit der
KW-Spule von AK-Modulbus noch nicht getestet wurde.
Der in den Schaltplänen angegebene Lautsprecher sollte nur symbolisch betrachtet werden.
Es
hat wirklich Spaß gemacht mit diesem Schaltkreis zu
experimentieren, ich werde ihn bestimmt nicht gleich zur Seite legen
und weitere Experimente machen.
[1] :Schlenzig .K.:
Bauplan-Bastel-Buch 2 – 2.unveränderte Aufl. Berlin
Militärverlag der DDR(VEB)1985 S198f Kap.:5.6.4 MOSFET - A
Dowload: Beitrag als PDF und alls Schaltungsunterlagen: MWradio4007.zip