

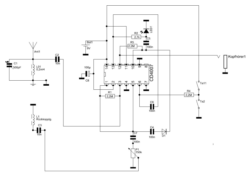
Bei
vorliegender Schaltung handelt es sich um ein Audion. (Audio lat. = ich
höre) Mit der Besonderheit der empfindlichkeitssteigernden
Rückkopplung und HF-Spitzengleichrichtung mit einer Germanium-
Diode. Es werden je nach Tageszeit 2- 5 Sender in
Großstädten ( Berlin / Leipzig) empfangen. Ansonsten Hinweis
unter „ Bemerkungen“ beachten. Es wurde, gemäß
Contestbedingungen, auf wenig Aufwand bei großem Nutzen geachtet !
Zur Schaltung:
Der
Drehkondensator (kurz Drehko) bildet mit Spule L1 einen sog.
Parallelschwingkreis. Dieser hat bei seiner eingestellten
Resonanzfrequenz ein sog. Spannungsmaximum. Dazu ist die Abstimmung
exakt auf die Sendefrequenz des Rundfunksenders nötig. Liegt man
„daneben“ äußert sich dies durch Verzerrung der
Wiedergabe und geringerer Lautstärke. So wird die selektierte HF
Pin 3 zugeführt. Da Pin 1 und Pin 5 verbunden sind, wirken beide
MOSFET's als eine Art Komplementär-Gegentaktverstärker. Am
Pin 1/5 wird die HF ausgekoppelt und der Diode zugeführt. Diese
Diode demoduliert die amplitudenmodolierte HF, so dass nur noch eine
signalführende NF ( ca.100 mV) am Pin 10 anliegt. Diese wird
wiederum durch beide MOSFET's verstärkt und am Pin 12 dem
Kopfhörer zugeführt.

Besonderheiten:
1. Mit den beiden Tasten Ta1 und Ta2 läßt sich die Lautstärke regeln.
Ta1 stellt lauter---LED geht bei Betätigung langsam aus
Ta2 stellt leiser ---LED geht bei Betätigung langsam an
Beim Einschalten und ganz leise (MUTE) leuchtet die LED hell.
2.
Die Diode wird nicht gleich an den Schwingkreis angeschlossen, das
wäre prinzipiell auch möglich. Das entspräche dem
Detektor-Prinzip. Es ist aber besser den Schwingkreis nicht so stark
zu bedämpfen. Außerdem wird die Diode durch einen
höheren Signalpegel in den linearen Bereich „gefahren“
und demoduliert verzerrungsärmer.
3.
Ein weiterer Vorteil ist, dass man einen HF- Verstärker gezielt
rückkoppeln kann. D.h. man führt einen Teil der Energie
über eine Rückkopplungsspule dem Empfangskreis zu. In der
Schaltung wird über C7, Poti P1 und C3 eine einstellbare Spannung
zurückgeführt. Ein „zuviel“ äußert
sich in einem unangenehmen „Pfeifen“ und damit
einhergehenden Schwingen der Schaltung. Die größte
Empfindlichkeit wird etwas vor diesem Schwingeinsatz erreicht. In
meiner Dimensionierung wirkt die Rückkopplung recht weich, so dass
es kaum zu o.g. Effekt kommt.
Aufbau:
Spule L01 hat ca. 80 Windungen 0,1 CuL --Vorkreis
Spule L1 hat ca. 30 Windungen 0,2 CuL --Rückkopplung
Ferritstab 50 mm - Conrad- Best- Nr- 535 575- 62
Diode D1 1N 60 - Conrad- Best- Nr- 162 205- 62
Drehko 330...500pF, Ausbau aus alten Taschenradio
Abgleich:
Die
Spulen werden einlagig auf ein Papierröhrchen nebeneinander
gewickelt. Am unteren Bandende und bei eingedrehten Drehko ist der
Spulenkörper so zu verschieben bis das Signal oder Rauschen im
Hörer am lautesten ist.
Test:
Die Spule L1 wird
gegenphasig angeschlossen. Im Schaltbild sind die Spulenanschlüsse
gekennzeichnet. Wird bei richtigem Wickelsinn und richtig eingestellter
Rückkopplung ein Anschluss gelöst, so wird der Empfang leiser
im Hörer. Dann ist alles richtig.
Bemerkungen:
Ein
Funkkopfhörer (2 kOhm) bringt relativ große Lautstärke.
Ein 32 Ohm- Hörer vom Discounter funktioniert auch, trotz geringer
Lautstärke gerade noch. Ideal wäre ein nachgeschalteter
LM386-NF-Verstärker. Als Antenne reichen 2 m Draht. Als Erdung,
falls erforderlich, ein Kabel zum Heizkörper.