Labortagebuch Dezember 2023

Elektronik-Labor  Notizen  Projekte  Labortagebuch

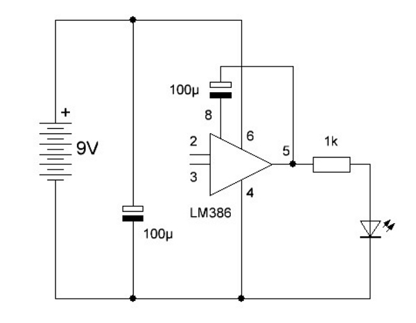
20.12.23: LM386-Rampengenerator



Mehr oder weniger zufällig habe ich diese Schaltung eines Rampengenerators entdeckt. Der Lautsprecherverstärker LM386 macht´s möglich und liefert zugleich eine große Ausgangsleistung. Die Rückkopplung über einen Kondensator geht auf keinen der üblichen Eingänge 2 oder 3, sondern an den Pin 8, der normalerweise im Zusammenhang mit der Verstärkungseinstellung gebraucht wird. Am Ausgang entstehen fast lineare, absteigende Rampensignale. Mit 100  µF erhält man ein langsames Abklingen der LED-Helligkeit.




Ein ähnliches Verhalten findet man, wenn der Rückkopplungskondensator auf den Pin 3 geht, also den nicht-invertierenden Eingang des Verstärkers. Vergleichbares wurde schon beim OPV LM358 und LM324 beobachtet (23.12.16: Der Monoflop-Integrator). Dass Schwingungen entstehen ist klar. Aber die Rampe weist auf einen Integrator hin, der statt einer Rückkopplung eine Gegenkopplung verwendet. Tatsächlich kehrt sich die Funktion des nicht-invertierenden Eingangs um, wenn man weit in den negativen Bereich aussteuert. Er wird zu einem invertierenden Eingang. Die Ähnlichkeit der PNP-Eingangsstufen beider ICs fällt ins Auge.



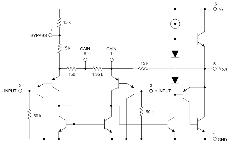
Das Schaltbild des LM386 klärt das Verhalten auf. Über den  Pin 8 erreicht man hauptsächlich den Emitter des linken Darlington-Transistors. Statt eines -Eingangs hat man hier einen +Eingang, der aber auf eine Übersteuerung ähnlich reagiert und seine Funktion umkehrt.


7.12.23:  1N4007 versus UF4007



Auf der ausgeschlachteten Induktionsherd-Platine gab es mehrere äußerlich gleiche Dioden. Beim zweiten Blick fiel aber auf, dass es teilweise 1N4007 waren und teilweise UF4007, die laut Datenblatt viel schneller sind und über eine deutlich kürzere Speicherzeit verfügen. Da habe ich mich gefragt, ob man den Unterschied mit einfachen Mitteln messen kann. Auf der Suche nach einem passenden Rechteckgenerator mit scharfen Flanken bin ich auf mein Picoskop gekommen, dass verschiedene Rechtsecksignale nebenbei erzeugt.



Für die Messung hat sich ein Rechtecksignal mit 10 kHz bewährt. Die Diode arbeitet auf einen Widerstand von 1 k. In der High-Phase erwartet man ca. 3,3 V - 0,7 V und in den Low-Phasen einfach 0 V. Bei einer 1N4007 erkennt man jedoch einen deutlichen Einbruch auf ca. -0,5 V, der rund 15 µS dauert. So lange dauert es offensichtlich, bis alle Ladungsträger aus der zuvor leitenden Sperrschicht ausgeräumt sind.



Ganz anders sieht es bei der UF4007 aus. Man erkennt zwar auch einen negativen Impuls, aber er dauert nur ca. 1 µs. Es stimmt also, die UF4007 schaltet deutlich schneller ab.


Könnte das auch mit einem Unterschied in der Sperrschichtkapazität zusammenhängen? Für die Messung habe ich das Arduino-Messlabor eingesetzt und die Sperrschichtkapazität in Sperrrichtung gemessen. Bei einer 1N4007 wurden 24 pF gemessen, bei einer UF4007 etwa 20 pF. Der Unterschied ist also gering und offensichtlich nicht verantwortlich für die unterschiedliche Speicherzeit.


6.12.23: Ein Stromwandler



Kürzlich habe ich eine große Platine aus einem Induktionsherd ausgeschlachtet, hauptsächlich zum Test einen neuen Lötkolbens. Unter den ausgebauten Teilen war ein kleiner Trafo mit besonderen Anschlüssen. Zwei der Anschlüsse waren besonders dick und in den Spulenkörper eingegossen. Ich dachte zuerst, das dient nur zur Halterung. Aber ein genauerer Blick auf die Platine zeigte, dass es sich um einen Stromwandler handelte (siehe auch 22.4.08: Entstördrossel als Stromwandler? ). Der zu messende Strom fließt durch den dicken Draht mit nur einer Windung. Der Kern besteht hier übrigens nicht aus Ferrit, sondern verwendet Trafobleche.



Messungen haben ergeben, dass der kleine Übertrager ein Windungsverhältnis von etwa 1 : 3300 hat. Auf der Sekundärseite habe ich einen Lastwiderstand von 3,3 k angelötet. Damit sollte ein Wechselstrom von 1 A an der Sekundärseite eine Wechselspannung von 1 V erzeugen.  Für einen Test habe ich einen kleinen Trafo mit 9V/1A und einen Leistungswiderstand mit 10 Ohm verwendet. Am Widerstand wurde eine Wechselspannung von 9 V gemessen, der Strom ist also 0,9 A. Tatsächlich zeigte das Oszilloskop an der Sekundärseite eine Wechselspannung von 0, 9 V. Die Sache wird vermutlich bis 10 A funktionieren, denn solche Ströme waren in dem Induktionsherd normal.



Elektronik-Labor  Notizen  Projekte  Labortagebuch