Labortagebuch Dezember 2010

 Elektronik-Labor  Notizen  Projekte  Labortagebuch

15.12.10: Innenleben eines Passiv-IR-Sensors



Diesen Sensor wollte ich öffnen, um die Filterscheibe herauszunehmen. Das Ziel war, den Sensor als Bolometer für Leistungsmessungen in einem weiten Spektralbereich einzusetzen. Leider wurde der Sensor beim Öffnen beschädigt. Aber jetzt kann man gut sehen, wie er aufgebaut ist. Eingebaut ist ein Feldeffekttransistor ähnlich wie in einem Elektret-Mikrofon. Darüber war eine teilweise metallisierte Keramikscheibe angebracht, die jetzt zerbrochen ist. Durch kleine Temperaturunterschiede wird eine Spannung erzeugt und vom FET verstärkt. Das Prinzip habe ich schon mal in der ELO (Infrarotsensor im Eigenbau) beschrieben. Hinter der Gehäuseöffnung war eine Filterscheibe angebracht, die nur die passende Wellenlänge im Bereich um 10 µm durchlassen sollte. Hier sieht man links die Sensorscheibe und rechts einen Teil der Filterscheibe.



8.12.10 Dual-Gate-MOSFET BF1009SW



Diesen Transistor habe ich mir bei Pollin mitbestellt - weil er so preiswert war. Spannend finde ich die automatische Vorspannung am Gate 1 und die hohe Steilheit von 24 mS. Beim ersten Test hatte ich allerdings Probleme. Längeres Probieren förderte eine andere Pinorientierung als im Datenblatt zu Tage. Danach aber konnten die guten Werte bestätigt werden. Die G1-Vorspannung wird anscheinend automatisch auf ca. 1 V eingestellt, deshalb kan man ein Signal einfach mit einem Kondensator einkoppeln.



Inzwischen ist mir klar geworden, dass die Transistoren eine Sonderform des BF1009 sind. Die Anschlüsse sind sozusagen nach oben umgebogen. Deshalb sind die Pinne links und rechts vertauscht. Das SW im Typennamen soll dies wohl andeuten.




Jetzt, wo ich weiß, dass man die beiden letzten Buchstabe nicht ignorieren darf, habe ich noch mal nach einen Datenblatt gesucht. Und darin hat sich die gefundene Pinbelegung bestätigt.




Vorspannungserzeugung im BF1009SW von Andreas Gröger



Anlass zu den hier beschriebenen Beobachtungen war der Versuch, den BF 1009 SW als Frequenzmischer zu verwenden. Hierbei zeigte sich, dass zwar Mischprodukte entstehen, jedoch insbesondere im Bereich höherer Oszillatoramplituden (> ca. 1 Vs) ein Abnehmen des Mischprodukts auftrit. Es erscheint geradezu, als würden die dem BF 1009 SW zugeführten Signale verschluckt.

Mit dem Potentiometer wurde die an Giter 2 angelegte Spannung verändert und dabei die an Giter 1 anliegende Gleichspannung beobachtet. Tatsächlich zeigt sich ein Zusammenhang: bf1009sw_beobachtungen.pdf

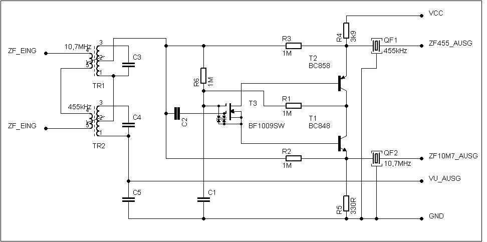
Ein BF1009SW im ZF-Verstärker von Alexander "Electronicfox" Fuchs



Ich hatte auch gerade das Vergnügen mit dem besagten Dual-Gate-MOSFET BF1009SW, allerdings in einem billigen Autoradio mit nur UKW, MW und einem USB-Anschluß für MP3-Sticks. Hier wurde dieser 3 mal verwendet. Einmal als HF-Vorstufe für UKW und einmal für MW sowie einmal in der ZF-Vorstufe. Interessant ist die Beschaltung in der ZF-Vorstufe. Anscheinend regelt diese Schaltung sich selbst nach und gibt zugleich die Signalstärke aus. Wie hoch diese ist, konnte nicht ermmittelt werden, da beim Messen mit dem Multimeter das Radio stummschaltet, egal ob bei UKW oder MW. Ich vermute daher, dass mein Multimeter zu niederohmig ist. Die Messleitung geht direkt zum maskenprogrammierten µC. Allerdings werden hier anscheinend nur die 455kHz verstärkt und jene mit 10,7MHz werden nur 1:1 durchgeleitet. Die zusätzlichen Transistoren arbeiten gekonnt mit dem BF1009SW zusammen und die gesamte Schaltung wird mit 8V betrieben.

Man könnte versuchen die Schaltung nachzubauen, allerdings waren alle Kondensatoren SMD-Ausführungen und ich leider keine Werte angeben kann. Vielleicht besorge ich mir noch einige dieser MOSFETs, den diese Schaltung lädt richtig dazu ein selbst ein Radio zu bauen mit Signalstärke und automatischer Rauschunterdrückung.

Hinweise von  B.K: Seltsam, dass der FET nur die paar µA für die Basisströme liefert. Könnten da noch übersehene Widerstände an Source und Drain sein? Dann könnte man die Transistoren als Emitterfolger verstehen, mit der jeweils passenden Ausgangsimpedanz für die Filter. Und ist es denkbar, dass VU_Ausg tatsächlich ein Eingang für die Regelspannung ist? Man kann ja oft die Signalrichtung nur schwer erkennen.

Schaltungssimulation von Dieter Drewanz



Dies erinnert mich an eine ähnliche Schaltung mit einer Röhre vor langer Zeit. Die beiden Schwingkreise in Reihe waren so dimensioniert, dass jeweils die eine ZF nur wenig vom anderen Schwingkreis beeinflußt wurde. Zum Beispiel in dem der Kondensator im 455 kHz Schwingkreis ausreichend groß gewählt wurde, so dass bei 10,7 MHz dessen komplxer Widerstand sehr klein ist. Bei der Induktivität gilt ähnliches. Im Kathodenkreis (hier analog am Emitter) wurde ein Serienresonanzkreis für die 10,7 MHz angesteuert. Bei Röhren war dies einfacher zu realisieren, da die parasitären Kapazitäten einer Röhre sehr stabil bleiben im Gegensatz zu Halbleitern. Der Effekt kann bei Halbleitern aber auch zum Vorteil verwendet werden - als steuerbare Kapazitätsdiode.

Bei dieser Schaltung befindet sich ein 10,7 MHz Quarz am Ausgang. Für ausreichende Bandbreite muss dieser an eine Stufe mit relativ niedriger Ausgangsimpedanz angeschlossen werden und ist dadurch auch gewährleistet. Der FET ist mit den Transistoren als Kaskade verschaltet. Der FET übernimmt dabei den Part der Spannungsverstärkung und die beiden Transistoren arbeiten vorwiegend als Stromverstärkungsstufe. Über den Spannungsabfall an den Widerständen entsteht eigentlich die Spannungsverstärkung. Als Dual-FET mit Doppeltransistorstufe wird hier eine sehr einfache Rückkopplung zur Arbeitspunktstabilisierung erreicht, die von üblichen Toleranzen bei FET und Transistoren praktisch nicht gestört wird. Bei der Simulation wurde dies weggelassen.

Die kleine Simulation zeigt den Unterschied für die beiden Pfade. Dabei ist die Spannungsverstärkung für den 455 kHz Pfad auf Grund des höheren Widerstandes höher. Auch wenn die Spannungsverstärkung für den 10,7 MHz Pfad klein ausfällt ergibt sich dennoch eine gute Leistungsverstärkung für beide (Auskoppelungs-) Pfade.

Die kleine Simulation zeigt den wesentlichen Teil der Verstärkung beider Abbgriffpunkte für die jeweiligen Pfade (455kHz, 10,7 MHz). Für die Wechselspannungsverstärkung müßte man eigentlich bei 10,7 MHz berücksichtigen, dass parallel zum Widerstand R3 noch ein nicht zu vernachlässigender Kondensator parallel geschaltet ist. Dabei handelt es sich um die Kapazitäten des 455kHz Quarzfilters. Dieser bewirkt eine leichte Verbesserung der Wechselspannungsverstärkung für 10,7 MHz.


 Elektronik-Labor  Notizen  Projekte  Labortagebuch