Unser Praktikant hat das beschädigte STK500 repariert. Hier sein Kurzbericht: Auf
der Atmel-Seite konnte ich den Schaltplan des STK500 laden. Eine
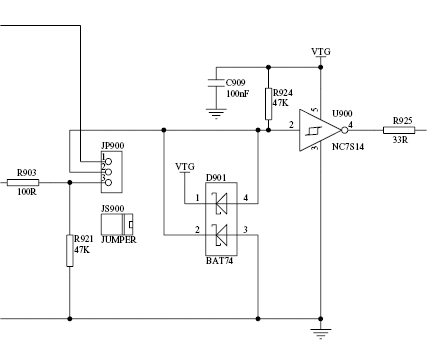
Untersuchung mit dem Oszilloskop zeigte, dass das Taktsignal nicht mehr
am Ausgang von U900 anlag. Also war entweder U199 oder D901 defekt.
Die Reparatur solcher SMD-Bauteile ist sehr schwierig. Deshalb habe ich getestet, ob man die ganze Schaltung mit einem Kabel auf den Jumpern einfach überbrücken kann. Das war erfolgreich. Deshalb habe ich die Leiterbahnen zu den Jumpern unterbrochen und zwischen Eingang und Ausgang der Taktschaltung einen Widerstand von 6,8 kOhm eingelötet. Er soll dafür sorgen, dass bei kleiner Spannung VTG der Clock-Eingang des AVR nicht überlastet wird. Das ganze habe ich dann noch mit einem 11-MHz-Quarz an einem Mega8 getestet. Funzt!

Unser Praktikant hat Mist gebaut. Er arbeitete an einem Mikrocontroller-System mit einem ATmega8 und dem STK500 und sollte ein Programm entwickeln. Das hat auch alles geklappt. Der Controller lief an 24 V und hatte einen 7805 zur Stabilisierung von Vcc = 5 V. Die angesteuerte Peripherie war für 48 V ausgelegt, lief aber probeweise auch mit 24 V. Dann sollte ein Test mit 48 V durchgeführt werden. Dabei wurde versehentlich die gleiche Spannung von 48 V an das Mikrocontroller-System gelegt. Der Praktikant wusste nämlich noch nicht, dass ein 7805 nur für Eingangsspannungen bis 35 V ausgelegt ist. Ergebnis: Der Spannungsregler musste ausgetauscht werden, ein ATmega8 ist durchgebrannt, und das STK500 hat einen Schaden erlitten. Nun erheben sich zwei Fragen:
1. Wie verhält sich ein 7805 bei Überspannung. Gibt er dann mehr als 5 V aus, oder macht er am Eingang einen Kurzschluss? Das muss noch getestet werden. Könnte aber sein, dass ein Einzelergebnis nicht repräsentativ ist.
2. Ob man wohl das STK500 reparieren kann? Es funktioniert noch beim Brennen in externen Systemen, nicht aber auf den eigenen Sockeln. Bisher scheint es so, dass der Prozessor-Takt nicht mehr korrekt am Target anliegt. Weil externe Systeme ihren eigenen Quarz haben, geht es damit. Unser Praktikant hat sich schon die Schaltpläne von der Atmel-Seite geholt und versucht jetzt eine Reparatur.
18.2.08: Farbton weißer LEDs, oft zu grell
Im
letzen Jahr hat meine Frau eine LED-Lichterkette gekauft. Ich war auch
begeistert, ca. 50 weiße LEDs für 5 Euro. Die Lichterkette wurde in
vorweihnachtlicher Zeit am Balkon befestigt und war dann gar nicht mehr
schön, nämlich viel zu grell mit einem leichten Blaustich. Meine Frau
wusste sich zu helfen und malte die LEDs kurzerhand mit getönter
Wandfarbe an. Ich war zuerst dagegen, denn das macht ja schließlich den
guten Wirkungsgrad kaputt. Aber der Erfolg gab ihr Recht, die Farbe
wurde viel wärmer, ähnlich wie bei Glühlämpchen.
Das Problem taucht anscheinend öfter auf. Unsere Nachbarin hat sich z.B. eine LED-Leselampe gekauft, aber der Farbton war ihr ebenfalls zu grell und vor allem am Abend nicht zu ertragen, wo der Mensch die wärmeren Farbtöne braucht. Nach dem Tipp mit der Wandfarbe hat sie sich eine Filterscheibe aus Papier angefertigt, die mit Aquarellfarben passend getönt wurde. Jetzt ist das Licht auch in tiefer Nacht noch angenehm.
Inzwischen hat auch die Industrie das Problem erkannt. Die Firma Cree stellt z.B. für ihre neuen XLamp-LEDs drei Farbtöne her: cool white, neutral white und warm white.

Mein Bruder hat mit einen kleinen Amor-Anstecker mit einer blauen und drei roten blinkenden superhellen LEDs mitgebracht (kostet ca. einen Euro). Wir haben die Batterien untersucht. Und siehe da, zwei unterschiedliche Zellen wurden in Reihe eingesetzt, eine 3-V-Lithium-Batterie und eine 1,5 V-Alkali-Zelle. Man lernt nie aus! Die kleine Lithium-Zelle ist fast zu schade für die Blinkerei. Man könnte z.B. einen ATtiny13 damit berteiben ...

Ein Nachwuchs-Elektroniker fragte in einer Email: Was ist Abschirmung? Ich möchte es am Beispiel des Koaxkabels zeigen: Um den Innenleiter hat es ein Drahtgeflecht als Abschirmung. Legt man ein einfaches Stück Draht auf den Tisch und schießt einen Verstärker oder ein Oszilloskop an, dann erkennt man, dass elektrische Störungen eingefangen werden. In diesem Fall ist es 50-Hz-Brummen aus dem Lichtnetz mit Impulsen durch eine Leuchtstofflampe und außerdem etwas Hochfrequenz von diversen Rundfunksendern.

Legt man aber ein Koaxkabel auf den Tisch und verbindet den Außenleiter, also die Abschirmung mit Masse, dann ist absolute Ruhe. Alle Störungen bleiben draußen.

Ein Tipp von Olaf: Unter http://www.hp.woodshot.com kann das kostenlose HF-Simulationsprogramm AppCad von Agilent (Hewlett-Packard) geladen werden. Die professionelle Software enthält zahlreiche einzelne Simulationsprogramme für das HF-Labor.


9.2.08: Power-LED gekillt
Eine Power-LED aus dem Lernpaket Hochleistungs-LEDs
ist mir gerade gestorben. Schade! Der Fehler war die Einstellung meines
Labornetzteils. Es stand zwar auf Strombegrenzung 100 mA, die
Leerlaufspannung war aber > 30V. Ganz am Ausgang muss wohl ein
Kondensator eingebaut sein. Beim Anschluss der Power-LED konnte ich
einen kleinen Funken sehen. Seitdem ist die LED hochohmig. Zum Abschied
gab es nicht mal einen Lichtblitz der LED. Wieder was gelernt:
Impulsströme müssen begrenzt werden!
9.2.08: Störungen durch Energiesparlampen
Energiesparlampen werden immer billiger. Offensichtlich sparen die Hersteller aber am Netzfilter (siehe Bauteile aus der Energiesparlampe).
Gestern habe ich eine neue 5-W-Lampe mit E14-Gewinde eingeschraubt.
Aber weil ich gerade dabei war, ein Mittelwellenradio mit Ferritstab zu
bauen, ist es gleich aufgefallen. Die neue Lampe stört so fürchterlich,
dass sie gleich wieder aus dem Labor verbannt wird.