Duschradio umgebaut 
Meine Tochter hat mir
ein Duschradio gebracht, das nie ganz richtig funktioniert hat.
Aufgeschraubt und nachgesehen: Der Halteriemen enthält zugleich
die Antenne. Das Hauptproblem ist die zu kurze Antenne. Ansonsten
funktioniert es eigentlich.

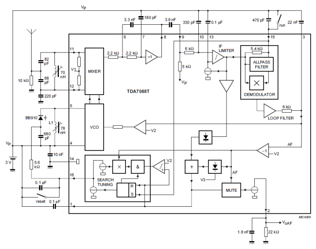
Die Abstimmung mit den
Tasten hat einen Nachteil: Man hört einen Sender und sucht dann
weiter. Wenn man nun zu dem Schluss kommt, der letzte Sender war
eigentlich interessanter, dann kommt man nicht einfach wieder
zurück. Wie schön wäre es doch, wenn man die Frequenz
ganz normal wie mit einem Drehko abstimmen könnte. Und genau das
geht mit einem Poti! Es wurde hier über einen Widerstand von 270 k
an der Reset-Taste und damit am Pin 16 angeschlossen. Die
Abstimmspannung kann nun zwischen 0 V und 3 V verändert werden.
Die AFC arbeitet auch noch. Wie stark ihre Wirkung ist, bestimmt die
Größe des Widerstands (270k). Macht man ihn
größer, dann vergrößert sich der Fangbereich der
AFC.


