SI4735-Potiabstimmung, das Heimradio

 

Das Heimradio ist sozusagen das Gegenteil zum Weltempfänger. Man hört nur die vorprogrammierten UKW-Heimatsender. Und die Bedienung ist extrem einfach. Es gibt nur zwei Regler, Lautstärke und Senderwahl. Und die vorprogrammierten Stationen können nur "richtig" abgestimmt werden, es gibt keine ungenaue Einstellung und keine rauschenden Kanäle mehr.

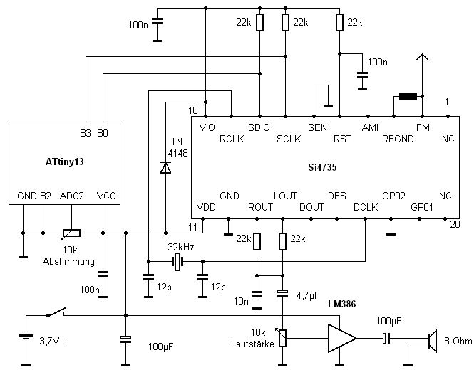
Der Frequenzregler ist ein Poti. Die vorprogrammierten Stationen verteilen sich gleichmäßig über den Einstellbereich. Zwischen den Bereichen gibt es jeweils eine Hysterese, die verhindert, dass man gerade auf die Kante abstimmen kann. Man braucht daher keine feinfühlige Einstellung der Senderwahl. In diesem Beispiel wurden fünf Stationen gespeichert. 



Das Radio wird mit einer Li-Zelle mit 3,7 V betrieben. Die Spannung an Vio soll nicht über 3,6 V liegen. Deshalb wurde eine Si-Diode eingefügt, die die Betriebsspannung um ca. 0,6 V reduziert. Das Radio enthält einen kleinen Audioverstärker LM386. Die Stereosignale werden zusammengeführt und durchlaufen einen Tiefpass zur Anpassung der Klangeigenschaften des relativ kleinen Lautsprechers.

'Radio SI4735, UKW , Potiabstimmung

$regfile = "attiny13.dat"

$crystal = 1200000

Dim F As Word
Dim H As Byte
Dim L As Byte
Dim Poti As Word
Dim Kanal As Byte
Dim Kanalalt As Byte

Const F1 = 8880
Const F2 = 9510
Const F3 = 9650
Const F4 = 9920
Const F5 = 10670

Declare Sub Freq

Config Adc = Single , Prescaler = Auto
Start Adc
Config Scl = Portb.3
Config Sda = Portb.0
I2cinit

Waitms 300
I2cstart
I2cwbyte 34
I2cwbyte &H01
I2cwbyte &H10 '00 FM, 01 AM, 10 32-kHz-Osz
I2cwbyte &H05
I2cstop
Waitms 500

Kanalalt = 255
Do
Poti = Getadc(2)
Poti = Poti / 114 '0...8
If Poti = 0 Then Kanal = 0
If Poti = 2 Then Kanal = 1
If Poti = 4 Then Kanal = 2
If Poti = 6 Then Kanal = 3
If Poti = 8 Then Kanal = 4
If Kanal <> Kanalalt Then
If Kanal = 0 Then F = F1
If Kanal = 1 Then F = F2
If Kanal = 2 Then F = F3
If Kanal = 3 Then F = F4
If Kanal = 4 Then F = F5
Freq
Kanalalt = Kanal
End If
Loop

Sub Freq
I2cstart
I2cwbyte 34
I2cwbyte &H20
I2cwbyte &H00
H = High(f)
L = Low(f)
I2cwbyte H
I2cwbyte L
I2cwbyte &H00
I2cstop
End Sub

Download: SI4735T13b.zip (2 KB)


Das Radio wurde in das Gehäuse des Retroradios von Conrad/Franzis eingebaut. Das relativ große Gehäuse sorgt für einen angenehmen Klang. Die großen Knöpfe helfen zusätzlich bei der einfachen Bedienung. Das ohnehin vorhandene Messinstrument wird zur Anzeige der Batteriespannung eingesetzt. 


Dieses Radio hat sogar meine Frau überzeugt. Und viele andere, bei denen es zuhause dauernd Streit um das verstellte Radio gibt. Mein Bruder hört z.B. gerne WDR5, seine Frau und die Kinder lieber 1Live. Das komplizierte Abstimmen des Küchenradios erzeugt dauernd dicke Luft. Meine Schwägerin hält daher dieses Radio ebenfalls für die richtige Lösung. Den gewünschten Sender einstellen dauert nur noch eine Sekunde und gelingt auch im Dunkeln oder unter anderen erschwerten Umständen. 




Bezugshinweis: Das Radiomodul ist bei Modul-Bus erhältlich. Eine Platine zum Heimradio, wie hier mit LS-Verstärker und Controller, aber mit verbesserter Bedienbarkeit ist inzwischen lieferbar. Das Radio kann auch über einen Taster oder über einen PC programmiert werden, Siehe auch: Bericht in ELEXS.