Grundschaltungen Wechselspannungsverstärker 

 Beitrag zum Oster-Wettbewerb 2017 von Wolfgang Triebig    
Home   Labor   Bastelecke   Elektronik-Experimente  Contest

 

Vorversuch

Als Signalquelle soll ein Handy oder mp3-Player verwendet und nach dem Verstärken über einen Kopfhörer ausgegeben werden. Dabei stellt sich allerdings das Problem, dass Handy und mp3-Player aufgabengemäß am Kopfhörerausgang bereits ein so starkes Signal zur Verfügung stellen, dass eine weitere Verstärkung nicht notwendig ist. Daher wird der Innenwiderstand der Signalquelle künstlich angehoben. Dazu habe von einem defekten Kopfhörer das Anschlusskabel abgeschnitten und statt der Kopfhörer 560Ω Widerstände, die gerade zur Hand waren, angelötet. Die Masseleitungen haben dabei ebenfalls einen eigenen Widerstand erhalten. Neben der Erhöhung des Ausgangswiderstandes des jeweils angeschlossenen Gerätes, dienen die Widerstände auch als Kurzschlussschutz und als Stecker zur Kontaktgabe auf ein Breadbord. Der Ausgang des Verstärkers wird auf eine 3,5 mm-Buchse geführt, so dass ein handelsüblicher Kopfhörer ohne Verbasteln zum Einsatz kommen kann.

Wie zu erwarten, ist das Signal sehr leise und man muss das Handy sehr laut stellen um eine vernünftige Lautstärke zu erreichen.

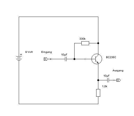
Emitterschaltung

Der Name Emitterschaltung kommt daher, weil der Emitter des Transistors über die Masse sowohl mit dem Eingang, als auch mit dem Ausgang verbunden ist. Die Schaltung ist aus Kapitel 6.1 übernommen. Der Arbeitspunkt des Transistors wird über den 330 kΩ Widerstand eingestellt. Ein- und Ausgang werden über die Kondensatoren abgeblockt. Damit wird verhindert, dass durch Anschließen der Signalquelle oder des Kopfhörers der Gleichstromarbeitspunkt verändert wird. Eine Wechselspannung am Eingang addiert sich zur Basis-Emitter-Spannung. Durch diese Veränderung wird die Aussteuerung des Transistors und damit die Spannung am Arbeitswiderstand verändert. Der Wechselspannungsanteil wird über den Ausgangskondensator ausgekoppelt, so dass am Kopfhörer ein Wechselspannungssignal ansteht.
 

 


Am Kopfhörer kann die Verstärkung deutlich wahrgenommen werden. Auch ist die Qualität trotz des sehr einfachen Aufbaus überraschend gut.

Eigenschaften:
Ausgangssignal wird invertiert
Hohe Spannungsverstärkung
Hohe Stromverstärkung
Damit sehr hohe Leistungsverstärkung
Eingangswiderstand: mittel
Ausgangswiderstand: mittel
Die Emitterschaltung kommt als NF- und HF-Verstärker (frequenzabhängig) und Leistungsverstärker zum Einsatz.

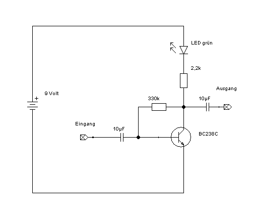
Kollektorschaltung

Die vorherige Schaltung wird in wenigen Punkten geändert. Am auffälligsten ist, dass der Arbeitswiderstand, in diesem Fall der 1 kΩ Widerstand, nicht wie bisher zwischen Spannungsquelle und Kollektor liegt, sondern zwischen Emitter und Spannungsquelle. Der Koppelkondensator wandert mit dem Arbeitswiderstand ebenfalls an den Emitter. Auch mit dieser Schaltung, die auch Emitterfolger genannt wird, ist eine deutliche Lautstärkezunahme am Kopfhörer erkennbar. Durch eine Anhebung der Eingangsspannung wird der Transistor stärker leitend. Damit steigt auch die Spannung am Arbeitswiderstand an. Diese Spannung ist der Eingangsspannung entgegen gerichtet und bremst den Stromfluss der Eingangsspannung. Damit hat die Kollektorschaltung einen sehr hohen Eingangswiderstand.
 
 




Eigenschaften:
Ausgangssignal wird nicht invertiert
Spannungsverstärkung ca. 1
Hohe Stromverstärkung
Eingangswiderstand: hoch
Ausgangswiderstand: niedrig
Mit diesen Eigenschaften kommt die Kollektorschaltung als Impedanzwandler zum Einsatz, wenn eine hochhohmige Signalquelle an eine niederohmige Last angepasst werden muss.

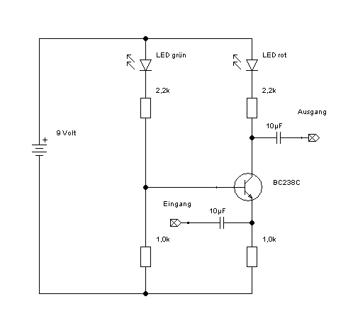
Basisschaltung

Bei der Basisschaltung wird der Arbeitspunkt des Transistors über den Spannungsteiler grüne LED, Widerstand 2,2 kΩ und Widerstand 1,0 kΩ eingestellt. Der Arbeitswiderstand ist wie bei der Emitterschaltung zwischen Batterie und Kollektor. Ungewöhnlich ist die Kopplung des Eingangssignals an dem Emitterwiderstand, so dass der Eingangsstrom nur über diesen Widerstand und nicht über den Transistor fließen muss. Durch die Stromänderung im Emitterwiderstand ändert sich die Spannung am selben, damit verändert sich die Ube am Transistor, was die Änderung des Stromes im Arbeitswiderstand nach sich zieht. Der Vorteil dieser Schaltung liegt, darin, dass die inneren Kapazitäten des Transistors, die durch die Sperrschichten hervorgerufen werden, keine Auswirkung auf Eingangsspannung haben, was für HF-Anwendungen von hoher Bedeutung ist.
 



 
Bei dieser Schaltung ist fast keine Lautstärkeerhöhung hörbar. Ein Blick in die Eigenschaften erklärt dies.

Eigenschaften:
Ausgangssignal wird nicht invertiert
Hohe Spannungsverstärkung
Stromverstärkung ca. 1
Eingangswiderstand: niedrig
Ausgangswiderstand: hoch

Die hochohmige Signalquelle wird durch den gegenüber den andern Schaltungen niedrigen Eingangswiderstand stärker belastet. Dem gegenüber ist der Ausgangswiderstand höher als bei den anderen Schaltungen, wodurch auch wieder ein Teil der Ausgangsleistung verloren geht. Die Verstärkung geht also auf Grund von falscher Anpassung an die Widerstände von Signalquelle und Signalempfänger verloren.




Home   Labor   Bastelecke   Elektronik-Experimente  Contest