Dice with ATtiny15/13 
You may remember the times when families were sitting at a table rolling dice and using a game board to play. This one is the electronic version of a dice for modern kids. It won't roll off the table. Let's get ready to roll.
The start button will wake up the controller from sleep mode and the center led lights up to show the button is pressed. The program then counts the time while the start button is pressed and calculates a random roll time. When the button is released the dice start rolling, fast at first then slower and then stop to show the result. If the start button is not pressed then after about 10 seconds it goes to sleep mode again and the leds turn off. No on-off switch is needed here, it draws only few microamps in sleep mode.
It can be done easily with a few parts only : the AT15 controller, a switch, some resistors and 7 leds.

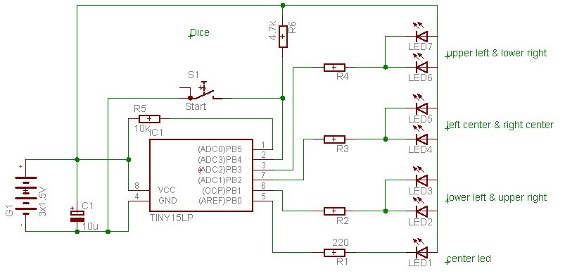
Schematic diagram
The center led is connected to PB0, the other leds are wired in parallel to the other ports, it needs only 4 output ports to display all possible combinations of a dice. For example to show a 3 the lower left and upper right leds and the center led are turned on. The start button is on PB4 and a Pin change Interrupt wakes up the AT15 from sleep mode.
How random will it be? It looks good to me but an improvement would be using a digital pseudorandom noise generator (described elsewhere) to generate the result displayed. To keep it simple the start button press down time is counted. Unlikely to get the same time twice, let's call it random for now.


Front and back view of the circuit board

Dice in a box. When it's ready it has the size of a smartphone. If you can find a smartphone app, don't build it.
Download: DiceAsmHex.zipThis program is distributed in the hope that it will be useful but WITHOUT ANY WARRANTY;
References
Atmel datasheet ATtiny15 & ATtiny13, Atmel.com
Gerd's AVR assembler version 3.3: http://www.avr-asm-tutorial.net/gavrasm/index_en.html
Korrektur für Tiny13 ( PB3 und 4 waren vertauscht ): Dice13a.zip
;***************************************************************************
; AT13 rolling Dice
; sleep mode ok, must turn off T/C0 first
;
; connect + led - R to PBx, low is on
; based on ATtiny15 GS 12-2011
; The timing was adapted for 1.6 MHz on AT15
;
; changes AT15 -> AT13
; Interrupt vectors, TCCR0->TCCR0B, TIMSK0, TIFR0, PCMSK
; PB4->PB3
;
; The AT13 is shipped with CKSEL = “10”, SUT = “10”, and CKDIV8 programmed. The default
; clock source setting is therefore the Internal RC Oscillator running at 9.6 MHz with longest start-
; up time and an initial system clock prescaling of 8. -> 1.2MHz default
;
;***************************************************************************
; This program is free software; you can redistribute it and/or
; modify it under the terms of the GNU General Public License.
; This program is distributed in the hope that it will be useful,
; but WITHOUT ANY WARRANTY;
;
;***************************************************************************
;
; Pinout ATtiny13/ATtiny13V 8-PDIP/SOIC
;
;(PCINT5/RESET/ADC0/dW) PB5 VCC
;(PCINT3/CLKI/ADC3) PB3 PB2 (SCK/ADC1/T0/PCINT2)
;(PCINT4/ADC2) PB4 PB1 (MISO/AIN1/OC0B/INT0/PCINT1)
; GND PB0 (MOSI/AIN0/OC0A/PCINT0)
;
;***************************************************************************
; ATtiny15 dip
; (RESET/ADC0) PB5 VCC
; (ADC3) PB4 PB2 (ADC1/SCK/T0/INT0)
; (ADC2) PB3 PB1 (AIN1/MISO/OC1A)
; GND PB0 (AIN0/AREF/MOSI)
;
;***************************************************************************
; PB4 input Inpin pushbutton
; PB3 output Dice3 upper left & lower right
; PB2 output Dice2 left center & right center
; PB1 output Dice1 lower left & upper right
; PB0 output Dice0 center led
;***************************************************************************
.DEVICE ATtiny13 ;for gavrasm V3.3
;.equ toggle = PB0 ; output toggle
.equ Inpin = PB3 ; input pushbutton
.equ reload = 256 - 100 ; 50 us x 100 = 5 ms Timer0
.equ waittime = 4 ; wait x 5 ms Timer0
.equ Ontime = 1 ; 1 seconds on
.equ Offtime = 10 ;
.equ Dice0 = PB0 ; 1 center
.equ Dice1 = PB1 ; 2 ll ur
.equ Dice2 = PB2 ; 3 lc rc
.equ Dice3 = PB4 ; 4 ul lr
.def S = r14
.def T0reload = r15
.def temp = r16
.def countL = r17 ; main timing
.def countSec = r18
.def cntDice = r19 ; 0..5
.def cntIn = r20 ; input
.def countdel = r21
.def cntWait = r22
.cseg
.org 0
; Reset-vector to adress 0000
rjmp reset
reti ; INT0addr= 0x0001 External Interrupt 0
rjmp PC_irq ; PCI0addr= 0x0002 Pin change Interrupt
rjmp TIM0_OVF ; OVF0addr= 0x0003 Timer/Counter0 Overflow
reti
reti
reti
reti
reti
;***************************************************************************
;* "TIM0_OVF" - Timer/counter0 overflow interrupt handler
;*
;* The overflow interrupt fires every 5 ms, more or less
;*
;***************************************************************************
TIM0_OVF: in S,sreg ; Updated every 5 ms, calibrate
out TCNT0,T0reload ; for 5 ms Interrupt
;sbis PINB, toggle ; skip if set
;sbi PORTB, toggle ; set output
;sbic PINB, toggle ; skip if set
;cbi PORTB, toggle
inc cntDice
cpi cntDice, 6 ; 0..5
brne TIM0_1
clr cntDice
TIM0_1:
inc countL ; main timing
cpi CountL, 200 ; 200 x 5 ms
brne TIM0_ex
clr countL ; every second
inc countSec ; seconds 0 to 255
TIM0_ex: out sreg,S
reti
;***************************************************************************
;* pin change interrupt
;***************************************************************************
PC_irq: in S,sreg
ldi temp, (0<<SE)
out MCUCR, temp
ldi temp, (0<<PCIE) ; disable pin change interrupts
out GIMSK, temp
ldi temp,0b00001111 ; output, 1 = output , 0 = input
out DDRB,temp ; to data direction register
ldi temp,0b00000011 ; Timer/Counter 0 clocked at CK/64 = 40 us
out TCCR0B,temp ; 1,6 Mhz
out sreg,S
reti
;***************************************************************************
;* Reset
;***************************************************************************
reset:
; writing the calibration byte to the OSCCAL Register.
; ldi temp,0x70 ; test , config val
; out OSCCAL,temp ; for the clock
nop
nop
ldi temp,0b00011111 ; set pullup
out PORTB, temp ; 1 = pull-up , 0 = float
ldi temp,0b00001111 ; output, 1 = output , 0 = input
out DDRB,temp ; to data direction register
;***************************************************************************
; timer0 setup:
ldi temp,0b00000010 ; Bit 1 – TOIE0: Timer/Counter0 Overflow Interrupt Enable
out TIFR0,temp ; clear pending Interrupt
out TIMSK0,temp ; in the Timer Interupt Mask Register
ldi temp,0b00000011 ; Timer/Counter 0 clocked at CK/64 = 40 us
out TCCR0B,temp ; 1,6 Mhz
ldi temp, reload ; Timer/Counter 0 reload
out TCNT0,temp ; for 5 ms Interrupt
mov T0reload, temp
sei ; Enable gobal interrupt
;***************************************************************************
; intro
ldi temp, 0b00001110
out PORTB, temp ;
clr countL
I1: cpi countL, 100
brlo I1
ldi temp, 0b00001101
out PORTB, temp ;
clr countL
I2: cpi countL, 100
brlo I2
ldi temp, 0b00001011
out PORTB, temp ;
clr countL
I3: cpi countL, 100
brlo I3
ldi temp, 0b00000111
out PORTB, temp ;
clr countL
I4: cpi countL, 100
brlo I4
ldi temp, 0b00001111
out PORTB, temp ;
; main loop
loop: sbis PINB, Inpin ; skip if Inpin high
rjmp pinlo ; switch lo
pinhi:
rjmp loop ; no, loop
pinlo:
clr countdel
rcall Delay ; debounce
sbic PINB, Inpin ; skip if Inpin lo
rjmp loop ; else switch lo, go
ldi temp, 0b00001111 ; all off when press btn
out PORTB, temp ;
RndIn: ; try to make it a bit random
inc cntIn ; count btn press time
cbi PORTB, Dice0 ; show when pressed
sbis PINB, Inpin ; skip if Inpin high
rjmp RndIn
sbi PORTB, Dice0 ; off
clr countL
clr countSec
andi cntIn, 0b00011111 ; random roll time
sbr cntIn, 0b00010000 ; 15..31
ldi cntWait, 25 ; wait time
Show:
rcall ShowDice
clr countL
S0: cp countL, cntWait
brne S0
inc cntWait ; inc wait time
inc cntWait
dec cntIn
brne Show
clr countL
clr countSec
waiton:
cpi countSec, Ontime ; wait Ontime 1 sec
brlo waiton
waitoff:
cpi countSec, Offtime ; wait Offtime 10 sec
sbis PINB, Inpin ; skip if Inpin hi
rjmp loop ; else switch lo, loop
brlo waitoff
off: ldi temp, 0b00001111
out PORTB, temp ; all off
ldi temp, 0
out DDRB,temp ; make input, data direction register
out TCCR0B,temp ; stop timer
ldi temp, (1<<PCINT3) ; mask pin change interrupts
out PCMSK, temp ; on pin2
ldi temp, (1<<PCIE) ; Enable pin change interrupts
out GIFR, temp ; clear flag
out GIMSK, temp
; Disable pullups, Enable sleep mode, Sleep => Power Down
ldi temp, (1<<PUD |1<<SE | 1<<SM1 | 0<<SM0)
out MCUCR, temp
sleep
rjmp loop ; loop
;***************************************************************************
Delay:
dec countdel
brne Delay
ret
ShowDice:
cpi cntDice, 0 ; 0..5 1
brne R1
sbi PORTB, Dice1
sbi PORTB, Dice2
sbi PORTB, Dice3
cbi PORTB, Dice0
rjmp Rx
R1:
cpi cntDice, 1 ; 0..5 2
brne R2
sbi PORTB, Dice0
sbi PORTB, Dice2
sbi PORTB, Dice3
cbi PORTB, Dice1
rjmp Rx
R2:
cpi cntDice, 2 ; 0..5 3
brne R3
sbi PORTB, Dice2
sbi PORTB, Dice3
cbi PORTB, Dice0
cbi PORTB, Dice1
rjmp Rx
R3:
cpi cntDice, 3 ; 0..5 4
brne R4
sbi PORTB, Dice0
sbi PORTB, Dice2
cbi PORTB, Dice1
cbi PORTB, Dice3
rjmp Rx
R4:
cpi cntDice, 4 ; 0..5 5
brne R5
sbi PORTB, Dice2
cbi PORTB, Dice0
cbi PORTB, Dice1
cbi PORTB, Dice3
rjmp Rx
R5:
cpi cntDice, 5 ; 0..5 6
brne Rx
sbi PORTB, Dice0
cbi PORTB, Dice1
cbi PORTB, Dice2
cbi PORTB, Dice3
Rx: ret