
Alter und neuer Sparrow im Einsatz bei Hermann Nieder
Der
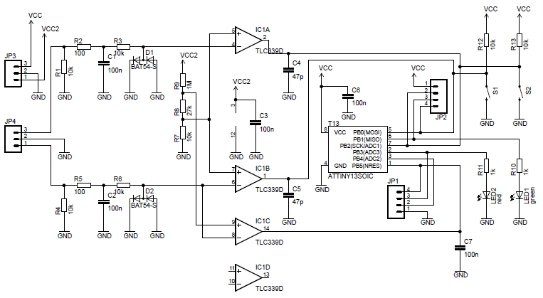
Erfahrungen mit der neuen Platine sind überwiegend positiv. Sie kommt
jetzt mit sehr viel kleineren Signalpegeln aus, man muss nicht immer voll
aufdrehen. Einige wenige Geräte machen noch Probleme. Nach den Ursachen wird
gesucht. Bei einer Platine hatte ich ein paar Lötpunkte vergessen, wonach sie
trotzdem meinen ersten Test bestanden hatte, später dann aber Ärger
verursachte. Deshalb der Tipp an alle Betatester: Einmal scharf mit der Lupe
kontrollieren...Also Kabel ausgetauscht und weiter...