Sparrow-Clone mit dem Tiny25      


 von Paul Schroeder             
Elektronik-Labor  Projekte  AVR  Sparrow          



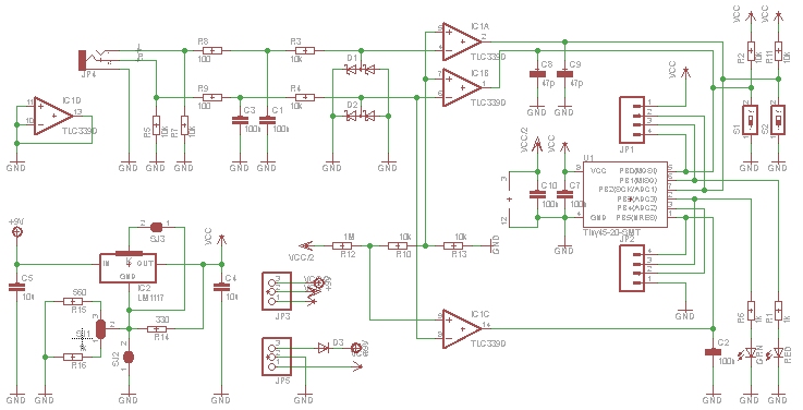
Ich hab mich einen Nachmittag hingesetzt und den Sparrow mit ein paar Erweiterungen nochmal in Eagle umgesetzt.  Der verwendete Mikrocontroller ist jetzt ein Tiny25. Eine Audio-Buchse ist gleich mit drauf, und auch ein Spannungsregler für den 9-V-Anschluss und wahlweise 3,3V oder 5 V am Controller.







Jetzt habe ich alles fertig und habe mir  die Platine ätzen lassen. Programmieren funktioniert auch wunderbar am Rechner!





Elektronik-Labor  Projekte  AVR  Sparrow