
von Ralf Beesner, DK5BU
Elektronik-Labor Projekte AVR

Roland Walter, DL7UNO, veröffentlichte auf seiner speziell eingerichteten Website www.flohjagd.de
eine Bauanleitung für den Mini-Fuchsjagdsender "Foxy", der neben
einem ISM-Senderschaltkreis für 433,92 MHz mit einem ATtiny45
bestückt ist. Unter den Bascom-Beispielprogrammen findet sich
eines, das den Zufallszahlengenerator benutzt, um
Telegrafie-Fünfer-Gruppen zu erzeugen. Ich habe damit so lange
herumgespielt, bis auf die Initialisierung des Zufallsgenerators nichts
mehr übrigblieb; herausgekommen ist ein Morsetrainer mit zwei Modi:
Modus
1 erzeugt Fünfer-Gruppen mit wählbarem Zeichenumfang und
wählbarer Geschwindigkeit; Modus 2 erzeugt Klartextwörter,
die aus einem längeren Text zufällig zusammengewürfelt
werden, auch hier ist die Geschwindigkeit einstellbar. Diese
"große Version" habe ich lediglich auf einem Experimentiersystem
für Atmega8 verdrahtet und getestet. Auf einer
Streifenrasterplatine realisiert habe ich aber eine kleinere Version
mit einem Attiny24, die nur Modus 1, also Fünfergruppen "kann".
Morsen lernen?
Nur
wenige Menschen werden heute noch Morsen lernen wollen; die
Blütezeit des Amateurfunks ist eh vorbei und Morsetelegrafie wird
in der Amateurfunkprüfung nicht mehr gefordert. Aber "tot" ist die
Morsetelegrafie auf den Amateurfunkbändern noch lange nicht; sie
ist reizvoller als Datenbetriebsarten wie PSK31, bei denen die Leute
eigentlich nur noch ihre vorprogrammierten Standardtexte "abnudeln",
und Telegrafie benötigt weniger Sendeleistung und weniger gute
Antennen als SSB- Sprechfunk.
Und morsen ist cool - chatten oder telefonieren kann ja jeder (im Internet) .
Als
ich vor fast 40 Jahren Telegrafie im Selbststudium lernte, gab es nur
Morsekurse auf Schallplatte oder Tonband. Die Länge der Lektionen
war notorisch zu gering; irgendwann konnte ich Teile der
Fünfer-Gruppen auswendig hinschreiben; bei Klartext reichte zwei-
oder dreimaliges Abspielen, um große Teile aus dem
Gedächtnis und nicht nach dem Höreindruck niederschreiben zu
können.
Insbesondere das Üben mit Klartext ist jedoch
wichtig, denn während man Fünfer-Gruppen irgendwann
mechanisch ohne großes Nachdenken mitschreiben kann, kommt man
bei der gleichen Geschwindigkeit bei Klartext "ins Schleudern", weil
man anfängt, die Buchstaben zusammenzusetzen und bestimmte
Wörter zu erwarten. Wenn dann statt des erwarteten Wortes ein
anderes erscheint, kommt man völlig aus dem Takt.
Mit dem
Aufkommen der Homecomputer und PCs wurde das Morsenlernen im
Selbststudium stark vereinfacht; man war aber an das Gerät
gebunden. Irgendwann brachte eine Schweizer Firma einen Morsetrainer
auf Mikrocontrollerbasis namens "Morsix" heraus, der es
ermöglichte, ein kleines Kästchen mit sich herumzutragen und
dann Morse zu üben, wenn man gerade etwas Zeit hatte (ohne auf
Netzanschluss und PC angewiesen zu sein). Da Gerät hatte seinen
Preis und war sicherlich viel schöner als meine Lösung; aber
meine ist billiger und selbstgemacht. Und der Name steht für was
ganz anderes; er leitet sich von "more sucks" ab ;-)
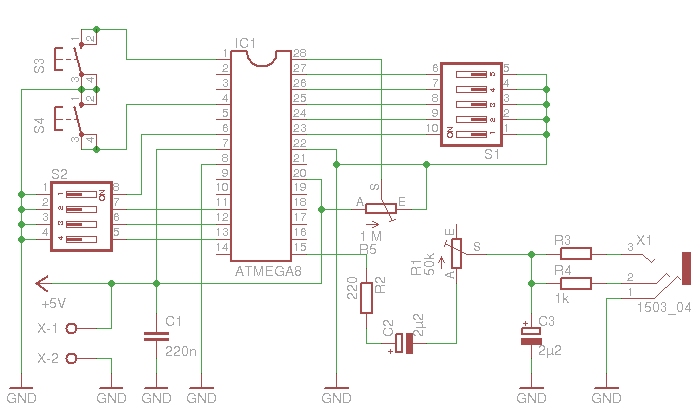
Hardware
Der
Atmega8 arbeitet mit 1 MHz Takt aus dem internen RC- Oszillator; ein
fabrikfrischer Atmega kann also ohne umfusen verwendet werden. Die
Stromversorgung erfolgt über eine 2-polige Klemme, an die z.B. ein
Batteriekasten für 3 Mignonzellen angeschlossen werden kann. Die
Frequenz des Atmega8-1-MHz-RC-Oszillators ist übrigens deutlich
betriebsspannungsabhängig. Betreibt man den Mikrocontroller mit 3
V statt 4,5 bzw. 5 V, werden die Zeichen hörbar langsamer.
Über
zwei "Mäuseklaviere" mit 4 Bit bzw. 5 Bit werden Geschwindigkeit
und Lektionsnummer vorgewählt. Gestartet wird das Programm
über einen Resettaster. Abgeschaltet wird das Gerät über
einen Taster an PD2/INT0, der den Prozessor in den Powerdown schickt,
so dass er ständig an der Batterie verbleiben kann.
Die Lautstärke des Morsetons ist über das Poti R1 einstellbar, die Tonhöhe über das Poti R2.
Die
Ausgabe der Morsetöne kann entweder über einen Buzzer oder
eine Anschlussbuchse für Stereo- Ohrhörer erfolgen. Der
Atmega8 erzeugt Rechecksignale; der Buzzer dämpft durch seinen
begrenzten Frequenzbereich und seine Kapazität die Oberwellen und
die "Schaltknackse" etwas.
Bei der Kopfhörer-Variante
wird nicht nur der Pegel auf Kopfhörer-taugliche Werte
herabgesetzt, sondern C2 und C3 bilden mit den Widerständen einen
Bandpass, der die Schaltknackse und Oberwellen auf akzeptable Werte
dämpft.


Software - Modus 1
Nach
einem Druck auf den Reset- Taster fragt die Software die Stellung der
"Mäuseklaviere" für Geschwindigkeit und gewünschte
Lektion ab.
Der Geschwindigkeitsbereich reicht von 15 Zeichen
pro Minute (ZpM) bis 100 ZpM. Bei Geschwindigkeiten unter 70 ZpM werden
die Pausen zwischen den Zeichen verlängert, während die
Eigengeschwindigkeit der Zeichen weiterhin 70 ZpM beträgt. So
lernt man auch bei geringen Geschwindigkeiten das charakteristische
Klangbild der Zeichen (statt Punkte und Striche mitzuzählen).
Bei
den Lektionsnummern 1-26 erfolgt die Ausgabe von Fünfer-Gruppen;
Lektion 1 beginnt mit nur zwei Zeichen, mit jeder Lektion kommen zwei
Zeichen dazu. Die Lektionen sind nach der Koch-Methode aufgebaut, die
versucht, möglichst verschiedenartig klingende Zeichen
hinzuzunehmen, damit man sich das Klangbild einprägt, statt
Punkte und Striche abzuzählen.
Mit den drei letzten
Lektionen kommen auch Umlaute dazu, die man sich nicht entgehen lassen
sollte, wenn man im deutschsprachigen Raum herumfunken möchte.
Die
auszugebenden Morsezeichen stecken in der Tabelle
"Morsezeichentabelle_1". Die Reihenfolge der Zeichen entspricht der
Koch- Methode. Der aus dem "Mäuseklavier" ausgelesene Bytewert
bestimmt die Obergrenze der Zahl, die der Zufallsgenerator
"würfelt".


Software - Modus 2
Lektionsnummern
über 26 verzweigen in den Klartext-Modus; hier wird der komplette
Zeichensatz zugrundegelegt und es werden aus einem längeren Text
zufällig zusammengewürfelte Wörter wiedergegeben. Um es
etwas schwieriger zu machen, werden auch Satz- und Sonderzeichen
eingestreut. Um Urheberrechtsproblemen aus dem Wege zu gehen, habe ich
den zugrundeliegenden Text aus einem eigenen "Machwerk" und aus zwei
Beiträgen von Burkhards Website zusammenkopiert,
Der
Suchalgorithmus für ein Wort arbeitet in zwei Schritten:
zunächst wird ein zufälliger Datastring der
"Klartext_tabelle" eingelesen: Im zweiten Schritt wird dann eine
zufällige Position innerhalb des Strings angesteuert und ab dort
nach einem Leerzeichen gesucht. Ab dem Leerzeichen wird das Wort in
Telegrafie ausgegeben. Bei Erreichen eines weiteren Leerzeichens wird
eine Wortpause eingeschoben und der Suchalgorithmus neu gestartet.
Software - Geschwindigkeitsmessung
Lektionsnummer
0 gibt das Wort "Paris" aus. Es ist das Normwort, mit dem die
Morsegeschwindigkeit gemessen wird. Die Wahl des Wortes "Paris" wirkt
heutzutage etwas skurril, aber Paris war (oder ist?) der Sitz der ITU,
die mal die weltweiten Fernmelde- Standards festlegte, aber im
Zeitalter des Internet und der der RFCs nach Bedeutung ringt.
Eigene Texte
Die
Datastrings in "Klartext_tabelle" kann man durch eigene0611Morsen1.jpg
Texte ersetzen. Voraussetzung ist der Besitz einer Vollversion von
Bascom, da der Code 4 kByte überschreitet. Am besten eignen sich
HTML- Texte oder Word- Files, da sie keine hart codierten
Zeilenumbrüche aufweisen. Ein Data- String darf max. 254 Zeichen
enthalten. Man muß daher den herangezogenen Text rechtzeitig
umbrechen und eine neue Data- Zeile anlegen (ich habe die Grenze nicht
bei 254 gewählt, sondern bei 155, da die Zeilen dann komplett auf
meinen Monitor passten).
Flashen
Wer
keinen Programmer für Atmega8 hat, kann ihn sich provisorisch aus
4 Bauteilen auf einem Steckbrett aufbauen und mit Burkhard Kainkas
Programm "ISPmega8.exe" flashen.
mor-sux und less-sux
Die
Attiny24-Version habe ich "less-sux" genannt. Wegen des kleineren
Flash- Speichers musste der Klartext-Modus wegfallen; less-sux "kann"
nur Fünfergruppen und den Paris-Testmodus. Auf einen Attiny84
läßt sich die komplette mor-sux- Software mit minimalen
Änderungen portieren, aber ich hatte nur einen Attiny24 zur Hand.

Hardware
Der
ATtiny24 arbeitet ebenfalls mit 1 MHz Takt aus dem internen RC-
Oszillator; ein fabrikfrischer Attiny24 kann also ohne umfusen
verwendet werden. Die Stromversorgung erfolgt über eine 2-polige
Klemme, an die z.B. ein Batteriekasten für 2 Mignonzellen
angeschlossen werden kann. Die Taktfrequenz des Atiny24-RC-Oszillators
ist nur wenig betriebsspannungsabhängig, daher wirkt es sich kaum
aus, ob er mit 2 oder 3 Mignonzellen betrieben wird (lediglich die
Lautstärke des Buzzers ist etwas geringer). Die Bedienelemente
entsprechen weitgehend der "mor-sux"-Version, allerdings gibt es eine
Ausnahme: da kein Port mehr frei war, ist das Ein- und Ausschalten
herkömmlich über einen Schiebeschalter gelöst (Schalter
6 des Mäuseklaviers S1).


Bedienung
Zu Schluss die Bedienung in Kurzform:
Wahl der Geschwindigkeit über das Mäuseklavier S2
Geschwindigkeiten: 15, 20, 25, 30, 40, 50, 60, 70, 80, 90, 100 ZpM
Wahl der Lektion über das Mäuseklavier S1
Lektion 0 : Paris- Schleife
Lektionen 1-26 : Fünfergruppen nach der Koch- Methode
Reihenfolge der Zeichen: K M U R E S N A P T L W I . J Z - F O Y , V G
5 / Q 9 2 H 3 8 B ? 4 7 C 1 D 6 Ø X = : ( ) + " ä ö
ü <ch> <KA>
Lektion 27 : Klartext (entfällt bei less-sux)
Start durch Drücken des Reset- Tasters S3 (mor-sux)
Abschalten durch Drücken des Tasters S4 (mor-sux)
Ein- Ausschalten und Reset durch Schalter 6 des Mäuseklaviers 1 (less-sux)
Download:
Bascom-Quelltexte und Hex-Files (Update 5.11.12): Morsetrainer.zip
Dieser Aufsatz als PDF: Morsetrainer.pdf
'
' Mor-sux Attiny24: Morsetrainer für 5er- Gruppen nach der Koch- Methode.
' Der Zeichensatz beginnt in der ersten Lektion mit 2 Zeichen;
' Bei jeder Lektion kommen zwei Zeichen dazu (bis Lektion 23)
' optionale Lektionen 24 - 26 sind Umlaute
' Pseudo- Lektionsnummer 0 erzeugt PARIS- Schleife (für Geschwindigkeitskontrolle)
' Lektionsnummer wird mit Mäuseklavier an PA0...PA4 eingestellt
'
' Pin PA6 wird als Timer1-Ausgang OC1a verwendet, Ton wird durch Umschalten des
' Pins als Eingang / Ausgang ein- und ausgeschaltet. Tonhöhe wird über Poti an PA5
' und den ADC eingestellt.
'
' Geschwindigkeit ist in 11 Stufen schaltbar (4 Bits an PB0 bis PB2 und PA7).
' Unter 60 ZPM werden die Pausen verlängert, um auf niedrigere Geschwindigkeiten zu kommen
' ( 15 Zeichen pro Minute bis 100 ZPM)
'
'
'- - - - - - - - - - - - - - - - - - - - - - - - - - - - - - - - - - - - - - - -
'
' Grundeinstelllungen:
$regfile = "attiny24.dat"
$crystal = 1000000
$hwstack = 40
$swstack = 10
$framesize = 20
'- - - - - - - - - - - - - - - - - - - - - - - - - - - - - - - - - - - - - - - -
'Variablen und Konstanten dimensionieren:
'
Dim Weerndinit As Eram Word ' Initialisierungswert für den Pseudo-Zufallsgenerator im EEPROM
Dim ___rseed As Word ' Initialisierungs-Variable des Pseudo-Zufallsgenerators, siehe Bascom-Hilfe unter "Rnd()"
'
Dim I As Byte ' Für temporären Gebrauch als Schleifenzähler
Dim M As Byte ' Index des aktuellen Morsebuchstabens in unserer Tabelle
Dim L As Byte ' für niederwertigstes Bit beim bitweisen Erzeugen des Morsezeichens
Dim P As Byte ' für Port- Abfrage Geschwindigkeit und Zeichensatz
Dim Z As Byte ' für Zeichensatz
Dim G As Byte ' Zählvariable
Dim R As Word ' für LowByte von Rnd()
Dim Wortindex As Word '
Dim Wortpos As Byte ' Portbits
Dim Wortstring As String * 8
Dim Wortlaenge As Byte
Dim Wortchar As String * 1
Dim Wortbyte As Byte At Wortchar Overlay ' Overlay- Variable (Byte- Wert von Wortchar)
Dim Tonhoehe As Word
Dim Punktlaenge As Word ' Punktlänge
Dim Strichlaenge As Word ' Strichlänge
Dim Zeichenpause As Word ' Länge der Pause zwischen den Zeichen
Dim Wortpause As Word ' Länge der Pause zwischen den Worten bzw. 5er-Gruppen
' Morseton mit Timer1 erzeugen:
Config Timer1 = Timer , Prescale = 1 , Compare A = Toggle , Clear Timer = 1
Start Timer1
Config Adc = Single , Prescaler = Auto , Reference = Avcc
Start Adc
Enable Interrupts
Acsr.acd = 0 'Analog-Komparator ausschalten, spart etwas Strom
Porta = &B11111111 ' floatende Eingänge vermeiden
Portb = &B00001111 ' floatende Eingänge vermeiden
Ddra = &B00000000 ' floatende Eingänge vermeiden
Ddrb = &B00000000
'- - - - - - - - - - - - - - - - - - - - - - - - - - - - - - - - - - - - - - - -
Main:
' Zufallsgenerator- Initialisierung ist beim Rowalt- Mini- Fuchsjagdsender "Floh" ausgeliehen:
' Zufallsgenerator zur Auswahl der jeweiligen Morsebuchstaben initialisieren:
' Damit der Pseudo-Zufallsgenerator nicht jedesmal nach dem Reset die gleichen Zeichenfolgen erzeugt, müssen wir ihn mit einem
' veränderlichen Startwert füttern. Wir lösen das auf einfachste Weise, indem wir hochzählen, wie oft das Programm bereits
' gestartet wurde und die Bits etwas rotieren lassen. Der entstandene Wert wird dann wieder im EEPROM abgelegt:
___rseed = Weerndinit 'Initialisierungswert aus dem EEPROM holen und Zufallsgenerator damit initialisieren
Rotate ___rseed , Left , 7 'Die Bits des Initialisierungswerts rotieren lassen...
Incr ___rseed 'und den Wert um 1 erhöhen. Damit sollte ein recht zufälliger Eindruck entstehen.
Weerndinit = ___rseed 'Und nun den neuen Wert im EEPROM ablegen.
' Auswahl Geschwindigkeit
P = Not Pinb ' Abfrage Portbits PB0 - PB7 und PA7
G = Not Pina.7
Shift G , Left , 3
P = P And &B00000111 ' PB3-PB7 werden weggeworfen
P = P Or G
Select Case P
Case 0
Punktlaenge = 74
Zeichenpause = 2400 ' eff. 15 ZPM
Case 1
Punktlaenge = 74
Zeichenpause = 1720 ' eff. 20 ZPM
Case 2
Punktlaenge = 74
Zeichenpause = 1350 ' eff. 25 ZPM
Case 3
Punktlaenge = 74
Zeichenpause = 1040 ' eff. 30 ZPM
Case 4
Punktlaenge = 74
Zeichenpause = 820 ' eff 40 ZPM
Case 5
Punktlaenge = 74
Zeichenpause = 480 ' eff 50 ZPM
Case 6
Punktlaenge = 74
Zeichenpause = 325 ' 60 ZPM
Case 7
Punktlaenge = 74
Zeichenpause = 222 ' 70 ZPM
Case 8
Punktlaenge = 65
Zeichenpause = 195 ' 80 ZPM
Case 9
Punktlaenge = 58
Zeichenpause = 173 ' 90 ZPM
Case Else
Punktlaenge = 52
Zeichenpause = 155 ' 100 ZPM
End Select
Strichlaenge = Punktlaenge * 3 'Strichlänge
' Lebenszeichen / Spruchbegin
Waitms 300
M = 50 ' Zeichen <KA> (Spruchbeginn)
M = Lookup(m , Morsetabelle_1) ' Morsezeichen aus Tabelle holen
Gosub Morse
Wait 2
' Auswahl Lektionen (also Umfang des Zeichensatzes)
P = Not Pina ' Abfrage und Invertierung Portbits PC0 ... PC7
P = P And &B00011111 ' Kapitelnummer; nur Bits PA0...PA4 berücksichtigen
Wortpause = Zeichenpause
Shift Wortpause , Left , 1 'Länge Wortpause = 2 * Zeichenpause
If P = 0 Then 'Verzweigung in die Ausgaben des Geschwindigkeits- Normwortes "Paris"
Gosub Paris
End If
If P > 26 Then ' ungültige Eingabe abfangen
P = 26
End If
Z = P ' Z: Umfang des Zeichensatzes
Shift Z , Left , 1 ' Kapitel 1 : 2 Zeichen; 2 neue Zeichen bei jedem weiteren Kapitel
' Erzeugung von 5er- Gruppen mit Zufallsgenerator
Do
For G = 1 To 5
R = Rnd(z) ' M = 0 .... Z
M = Low(r) ' nur unteres Byte des Wortes verwenden
M = Lookup(m , Morsetabelle_1) ' Morsezeichen aus Tabelle holen
Gosub Morse
Next
Waitms Wortpause
Loop
' Ausgabe Normwort für Geschwindigkeitsmessungen
Paris:
Do
Wortstring = "Paris "
Gosub Wortzerlegen
Loop
Wortzerlegen:
Wortlaenge = Len(wortstring)
For Wortpos = 1 To Wortlaenge
Wortchar = Mid(wortstring , Wortpos , 1 )
Gosub Klartextausgabe
Next
Return
Klartextausgabe: ' ungültige Zeichen ausfiltern; gültige Zeichen nachschlagen
Select Case Wortbyte ' Umlaute usw. ummappen in den Bereich 91 - 94
Case Is <= 31 : Wortbyte = 32 ' ungültige Zeichen in Pause ummappen
Case 169 : Wortbyte = 91 ' Ä
Case 214 : Wortbyte = 92 ' Ö
Case 220 : Wortbyte = 93 ' Ü
Case 223 : Wortbyte = 94 ' sz
Case 228 : Wortbyte = 91 ' ä
Case 246 : Wortbyte = 92 ' ö
Case 252 : Wortbyte = 93 ' ü
End Select
If Wortbyte > 123 Then ' ungültige Zeichen in Pause ummappen
Wortbyte = 32
End If
If Wortbyte > 94 Then ' Kleinbuchstaben -> Grossbuchstaben
Wortbyte = Wortbyte - 32
End If
Wortbyte = Wortbyte - 32 ' Morsetabelle_2 beginnt mit Ascii-Zeichen 32
M = Lookup(wortbyte , Morsetabelle_2) ' Morsezeichen aus Tabelle holen
Gosub Morse
Return
' Morsezeichenerzeugung:
Morse:
Gosub Poti
If M = 0 Then ' Sonderfall: Leerzeichen statt nicht morsbarer ASCII- Zeichen
Waitms Wortpause
Goto Zeichenende
End If
For I = 1 To 8
If M = 1 Then ' Das Byte hat nur noch den Wert 1; Zeichenende!
Goto Zeichenende
End If
L = M And &B00000001 ' niederwertigstes Bit lesen
Ddra.6 = 1
If L = 1 Then
Waitms Strichlaenge ' ist das Bit 1 -> dah
Else
Waitms Punktlaenge ' ist das Bit 0 -> dit
End If
Ddra.6 = 0
Waitms Punktlaenge ' Pause innerhalb des Morsezeichens
Shift M , Right , 1 ' Bits um eine Stelle nach rechts shiften
Next I
Zeichenende:
Waitms Zeichenpause ' Pause zwischen Morsezeichen
Return
Poti:
Tonhoehe = Getadc(5) ' Tonhoehe durch Poti einstellbar
Tonhoehe = Tonhoehe + 1024 'für sinnvollen Einstellbereich
Ocr1ah = High(tonhoehe)
Ocr1al = Low(tonhoehe)
Return
End
'- - - - - - - - - - - - - - - - - - - - - - - - - - - - - - - - - - - - - - - -
Morsetabelle_1: 'Reihenfolge Koch- Methode:
' -> K M U R E S N A P T L W I . J Z - F O Y , V G 5 / Q 9 2 H 3 8 B ? 4 7 C 1 D 6 Ø X =
' -> zusätzliche: : ( ) + " ä ö ü ch <KA>
Data &B00001101 , &B00000111 , &B00001100 , &B00001010 , &B00000010
Data &B00001000 , &B00000101 , &B00000110 , &B00010110 , &B00000011
Data &B00010010 , &B00001110 , &B00000100 , &B01101010 , &B00011110
Data &B00010011 , &B01100001 , &B00010100 , &B00001111 , &B00011101
Data &B01110011 , &B00011000 , &B00001011 , &B00110000 , &B00101001
Data &B00011011 , &B00101111 , &B00111100 , &B00010000 , &B00111000
Data &B00100111 , &B00010001 , &B01001100 , &B00110000 , &B00100011
Data &B00010101 , &B00111110 , &B00001001 , &B00100001 , &B00111111
Data &B00011001 , &B00110001
Data &B01000111 , &B00101101 , &B01101101 , &B00101010 , &B01010010
Data &B00011010 , &B00010111 ; &B00011100 , &B00011111 , &B00110101
Morsetabelle_2: ' für Klartext- Ausgabe
' Ascii 32 - 47 -> _!"#$%&'()*+,-./
Data 0 , 0 , &B01010010 , 0 , 0 , 0 , &B00101010 , 0 , &B00101101 , &B01101101 , 0 , &B00101010 , &B01110011 , &B01100001
Data &B01101010 , &B00101001
' Ascii 48 - 57 -> 0123456789
Data &B00111111 , &B00111110 , &B00111100 , &B00111000 , &B00110000 , &B00100000 , &B00100001 , &B00100011 , &B00100111 , &B00101111
' Ascii 58 - 64 -> :;<=>?@
Data &B01000111 , &B01110011 , &B00101101 , &B00110001 , &B01101101 , &B01001100 , 0
' Ascii 65 - 90 @ABCDEFGHIJKLMNOPQRSTUVWXYZ
Data &B00000110 , &B00010001 , &B00010101 , &B00001001 , &B00000010 , &B00010100 , &B00001011 , &B00010000 , &B00000100
Data &B00011110 , &B00001101 , &B00010010 , &B00000111 , &B00000101 , &B00001111 , &B00010110 , &B00011011 , &B00001010
Data &B00001000 , &B00000011 , &B00001100 , &B00011000 , &B00001110 , &B00011001 , &B00011101 , &B00010011
' ASCII 91 -95 ä ö ü s (s statt ß)
Data &B00011010 , &B00010111 ; &B00011100 , &B00001000